Introduction
Mercanet is a secure multi-channel e-commerce payment solution that complies with the PCI DSS standard. It allows you to accept and manage payment transactions by taking into account business rules related to your activity (payment upon shipping, deferred payment, recurring payment, payment in instalments, etc.).
The purpose of this document is to explain the Conecs means of payment integration into Mercanet.
Who does this document target?
This document is intended to help you implement the Conecs means of payment on your e-commerce site.
It includes:
- functional information for you
- implementation instructions for your technical team
To get an overview of the Mercanet solution, we advise you to consult the following documents:
- Functional presentation
- Functionality set-up guide
Understanding Conecs payments with Mercanet
General principles
Mercanet offers the Conecs prepaid means of payment :
To pay with Conecs:
- the customer fills in the dematerialised restaurant voucher data.
- if the voucher does not cover the total amount of the basket, the customer pays the complement with their credit card.
The payment with CB complement is subject to a 3-D Secure payment process. If the card complement is not accepted or the 3-D Secure authentication is not successful, the entire transaction is cancelled and the amount of the restaurant voucher is not consumed.
Acceptance rules
Available functionalities
| Payment channels | ||
|---|---|---|
| Internet | V | Default payment channel |
| MOTO | X | |
| Fax | X | |
| IVS | X | |
| Means of payment | ||
|---|---|---|
| Immediate payment | V | |
| End-of-day payment | V | Default method |
| Deferred payment | V | Limited to 6 days. |
| Payment upon shipping | V | Limited to 6 days. |
| Payment in instalments | X | |
| Subscription payment | X | |
| Batch payment | X | |
| OneClick payment | X | |
| Currency management | ||
|---|---|---|
| Multicurrency acceptance | X | |
| Currency settlement | X | |
| Dynamic currency conversion | X | |
Payment pages
The customer selects the Conecs means of payment.
They are then redirected to the page to enter the information of their dematerialised restaurant voucher:
If the amount of their restaurant voucher is not sufficient, a CB complement is requested.
The payment ticket is displayed, then the customer returns to your website.
Payment review
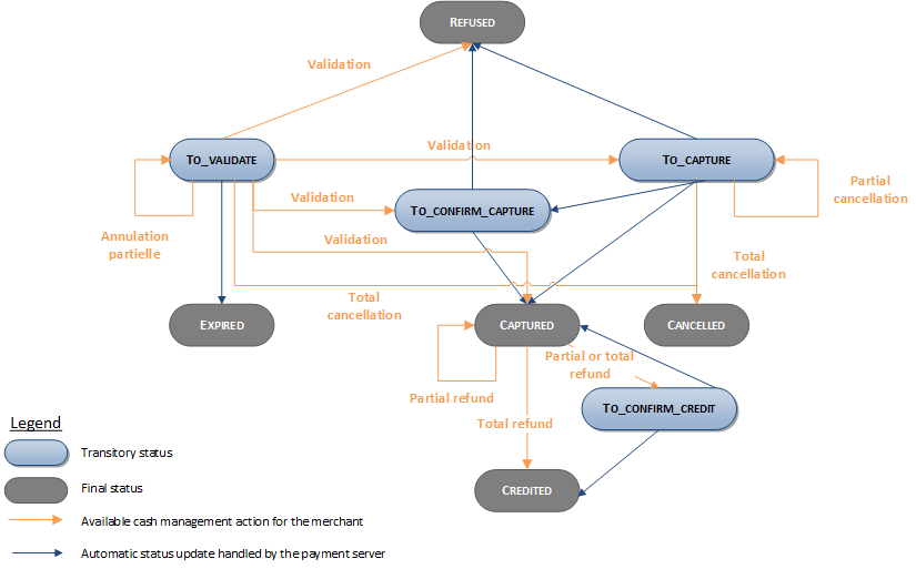
During the payment kinematics, it is possible that we don't receive the expected return (timeout), the status of the transaction can be one of the followings.
- TO_CONFIRM_CAPTURE
- TO_CONFIRM_CREDIT
A batch processing is carried out daily to update these transactions to final statuses:
- REFUSED
- CAPTURED
- CREDITED
The diagram of the Making a payment paragraph illustrates these statuses as well as the transitions.
The final status will appear in your transaction report to allow you to continue processing the order.
Signing your Conecs acceptance contract
In order to offer the Conecs means of payment on your website, you have to sign an acceptance contract with Conecs. Thereafter, you transmit us the contract number for recording in our information system.
So that the CB complement is proposed to the customer, you also have to send us your secure distance selling CB contract number signed with your bank.
Making a Conecs payment
Mercanet offers you two solutions to integrate the Conecs means of payment:
- Paypage which directly acts as the payment interface with customers via their web browser.
- Office (M2M) which gives you the opportunity to display your payment pages and works through a server-to-server dialog.
The remittance modes available for a Conecs transaction are:
- Cancellation mode: default mode allowing transaction remittance on a predefined date, called capture delay. When this capture delay is reached, the remittance is sent automatically. This delay is set via the captureDay field with its 0 default value (end-of-day payment).
- Validation mode: you must validate the transaction to trigger the remittance. A capture delay must also be defined. When this capture delay is reached or exceeded, you will not be able to validate the transaction, which will therefore expire automatically.
- Immediate mode: the authorisation and remittance are executed online simultaneously.
The diagram below explains the different transaction statuses according to the chosen capture mode:

Making a Conecs payment with Paypage
The payment process for Paypage is described below:

Setting the payment request
The following fields have a particular behaviour:
| Field name | Remarks/rules |
|---|---|
| captureDay | The value sent in the request must be 6 at a maximum. A
larger value will be forced to 6. |
| paymentPattern | Tհe value sent in the request is ignored. The payment
type is forced to ONE_SHOT. |
| orderId | Mandatory |
| customerContact.email | Mandatory |
Analysing the response
The following table summarises the different response cases to be processed:
| Status | Response fields | Action to take |
|---|---|---|
| Payment accepted | acquirerResponseCode = 00
authorisationId = (cf. the
Data Dictionary).paymentMeanBrand = CONECSpaymentMeanType =
PROVIDERresponseCode =
00 |
You can deliver the order. |
| Pending transaction | acquirerResponseCode = (cf.
the Data Dictionary).responseCode =
60 |
The transaction is still being
processed. You will receive a new response with a final status
in 30 minutes. |
| Acquirer refusal | acquirerResponseCode = (cf.
the Data Dictionary).responseCode =
05 |
The authorisation is refused for a reason unrelated to
fraud. If you have not opted for the "new payment attempt"
option (please read the Functionality
set-up Guide for more details), you can suggest that your
customer pay with another means of payment by generating a new
request. |
| Refusal due to the number of attempts reached | responseCode = 75 |
The customer has made several attempts that have all failed. |
| Refusal due to a technical issue | acquirerResponseCode = 90-98
responseCode = 90,
99 |
Temporary technical issue when processing the transaction. Suggest that your customer redo a payment later. |
For the complete response codes (responseCode) and acquirer response
codes (acquirerResponseCode), please refer
to the Data dictionary.
Making a Conecs payment with Office (M2M)
The payment process for Office (M2M) is described below:

Initialising a payment (PaymentProviderInitialize)
The payment initialisation is done by calling the method paymentProviderInitialize.
Payment initialisation request
The following generic fields are populated in the case of a Conecs payment initialisation:
| Field name | Remarks/rules |
|---|---|
| merchantReturnUrl | Merchant return URL. |
| paymentMeanBrand | Must be populated with CONECS. |
You must populate the following specific fields in the initialisation request for a Conecs payment:
| Field name | Remarks/rules |
|---|---|
| captureDay | The value sent in the request must be 6 at a maximum. A
larger value will be forced to 6. |
| paymentPattern | Tհe value sent in the request is ignored. The payment
type is forced to ONE_SHOT. |
| orderId | Mandatory |
| customerContact.email | Mandatory |
Payment initialisation response
The following table summarises the different response cases to be processed:
| Status | Response fields | Action to take |
|---|---|---|
| Payment initialisation accepted | acquirerNativeResponseCode =
00 messageVersion = message
version retrieved in response to the payment
initialisation.responseCode =
00redirectionData = redirection
data retrieved in response to the payment
initialisation.redirectionUrl = redirection
URL to the mean of payment website. |
Redirect the customer to redirectionUrl. |
| Payment initialisation rejected | responseCode = <>
00 |
See the field errorFieldName, then fix the
request.If the problem persists, contact the technical
support. |
| Acquirer refusal | acquirerResponseCode = (cf.
the Data Dictionary).responseCode =
05 |
The authorisation is refused for a reason unrelated to fraud, you can suggest that your customer pay with another means of payment by generating a new request. |
| Refusal due to a technical issue | acquirerResponseCode = 90-98
responseCode = 90,
99 |
Temporary technical issue when processing the transaction. Suggest that your customer redo a payment later. |
For the complete response codes (responseCode) and acquirer response
codes (acquirerResponseCode), please refer
to the Data dictionary.
Redirecting the customer to their online banking website
The customer must be redirected to the redirectionUrl URL provided in response to the paymentProviderInitialize method. This redirection consists in making a POST call on the redirectionUrl URL received in response to the payment initialisation. The POST settings to be transmitted are redirectionData and messageVersion also received in the response to the payment initialisation.
At the end of the payment process, the customer is redirected to the URL provided in the merchantReturnUrl initialisation request. The following fields are sent in POST and must be retrieved to finalise the payment.
| Field name | Remarks/rules |
|---|---|
| responseCode | Redirection processing response code |
| redirectionData | Redirection data retrieved in response to the payment initialisation. |
| messageVersion | Message version retrieved in response to the payment initialisation. |
| amount | Transaction amount in cents |
| merchantId | Shop identifier |
| transactionReference | Transaction reference |
| transactionId | Transaction identifier |
| transactionDate | Transaction date |
Finalising a payment (PaymentProviderFinalize)
This last step allows you to obtain the payment status. The settings obtained during the redirection after the payment process on the means of payment website are to be transmitted during this call. The method used to finalise a payment is paymentProviderFinalize.
Payment finalisation request
You must provide the following specific fields in the finalisation request for a payment CONECS.
| Field name | Remarks/rules |
|---|---|
| redirectionData | Redirection data retrieved after the customer returns to your website (cf. Redirecting the customer to their online banking website). |
| messageVersion | Message version retrieved after the customer returns to your website (cf. Redirecting the customer to their online banking website). |
Payment finalisation response
The following table summarises the different response cases to be processed:
| Status | Response fields | Action to take |
|---|---|---|
| Payment accepted | acquirerResponseCode = 00
authorisationId = (cf. the
Data Dictionary).acquirerResponseMessage =
information on the amounts paid by each means of
payment.Format = field1:field2:[...]field7 field1 =
SPLIT field2 = prepayed payment mean
name field3 = prepayed payment reference
partner field4 = amount payed with the prepayed payment
mean field5 = supplement means of
payment field6 = masked PAN field7 = amount
payed with the supplement payment mean paymentMeanBrand = CONECSresponseCode =
00transactionStatus = (cf. the
Data Dictionary). |
You can deliver the order. |
| Acquirer refusal | acquirerResponseCode = (cf.
the Data Dictionary).responseCode =
05 |
The authorisation is refused for a reason unrelated to fraud, you can suggest that your customer pay with another means of payment by generating a new request. |
| Refusal due to a technical issue | acquirerResponseCode = 90-98
responseCode = 90,
99 |
Temporary technical issue when processing the transaction. Suggest that your customer redo a payment later. |
For the complete response codes (responseCode) and acquirer response
codes (acquirerResponseCode), please refer
to the Data dictionary.
Managing your transactions
Available cash operations
The following operations are available on Conecs transactions:
| Cash management | ||
|---|---|---|
| Cancellation | V | Cancellation available on
the total or partial amount of the transaction. |
| Validation | V | Validation available on the partial amount of the transaction. |
| Refund | V | Refund available only on the CB part for the partial amount of the transaction and on amounts higher than the initial amount (unlimited refund). |
| Duplication | X | |
The diagram below allows you to know which cash management operation is available when a transaction is in a given state:

Viewing your transactions
Reports
The reports provided by Mercanet allow you to have a comprehensive and consolidated view of your transactions, cash operations, accounts and chargebacks. You can use this information to improve your information system.
The availability of Conecs transactions for each type of report is summarised in the table below:
| Reports availability | |
|---|---|
| Transactions report | V |
| Operations report | V |
| Reconciliations report | X |
| Chargebacks report | X |
Mercanet Back Office
You can view your Conecs transactions and perform various cash management operations with Mercanet Back Office.

