Introduction
Mercanet est une solution de paiement de commerce électronique multicanale sécurisée conforme à la norme PCI DSS. Elle vous permet d’accepter et de gérer des transactions de paiement en prenant en compte les règles métiers liées à votre activité (paiement à la livraison, paiement différé, paiement récurrent, paiement en plusieurs fois, …).
L’objectif du présent document est d’expliquer la mise en œuvre de la solution Office Batch et des tests initiaux relatifs au paiement ou à la gestion de caisse.
A qui s’adresse ce document
Office Batch a pour but d'offrir aux commerçants les fonctions de Office (M2M) en mode Batch. Ces fonctions sont basées sur l'échange hors-ligne de fichiers. Certaines options du mode en ligne ne sont pas disponibles comme par exemple l’authentification 3-D Secure.
C’est un guide d’implémentation qui s’adresse à l’équipe technique du commerçant.
Pour avoir une vue d’ensemble de la solution Mercanet, nous vous conseillons de consulter les documents suivants :
- Présentation fonctionnelle,
- Guide de Configuration des fonctionnalités.
Prérequis
Une connaissance des protocoles de transfert des fichiers ainsi qu’une connaissance des standards relatifs aux langages de programmation pratiqués aujourd’hui, tels que Java, PHP ou .Net, est nécessaire pour développer la connexion à Office Batch.
Comprendre le paiement avec Office Batch
Le traitement des fichiers par Office Batch se décompose en plusieurs étapes :

1. Le commerçant dépose des fichiers de requêtes sur un compte FTPS ou SFTP externe fourni par BNP Paribas.
2. La passerelle de transfert de fichiers BNP Paribas reçoit les fichiers de requêtes et les envoie au moteur Office Batch.
3. Le moteur Office Batch traite les fichiers de requêtes un par un et génère un fichier de réponses par fichier de requêtes.
4. Le moteur Office Batch envoie le fichier de réponses au compte FTPS ou SFTP externe via la passerelle de transfert de fichiers.
5. Le commerçant récupère le fichier de réponses depuis le compte FTPS ou SFTP externe fourni par BNP Paribas.
6. Le moteur Office Batch, via la passerelle de transfert de fichier, détruit le fichier de réponses après le premier téléchargement réussi par le commerçant.
Règles générales concernant les transferts
- Le commerçant peut choisir entre FTPS ou SFTP comme méthode de transfert.
- BNP Paribas fournit un compte commerçant dédié (avec nom d'utilisateur et mot de passe), et le compte BNP Paribas doit être le même pour les fichiers de requêtes et les fichiers de réponses, mais des restrictions s'appliquent quant au nom du fichier.
- En plus des vérifications de nom d'utilisateur et de mot de passe, les serveurs SFTP et FTPS de BNP Paribas exécutent une vérification de l'adresse IP du commerçant.
- BNP Paribas donne au fichier de réponses un nom différent de celui du fichier de requêtes.
- Après une période donnée (1 semaine), les fichiers de réponse sont supprimés des comptes FTPS ou SFTP, même s'ils n'ont pas été téléchargés.
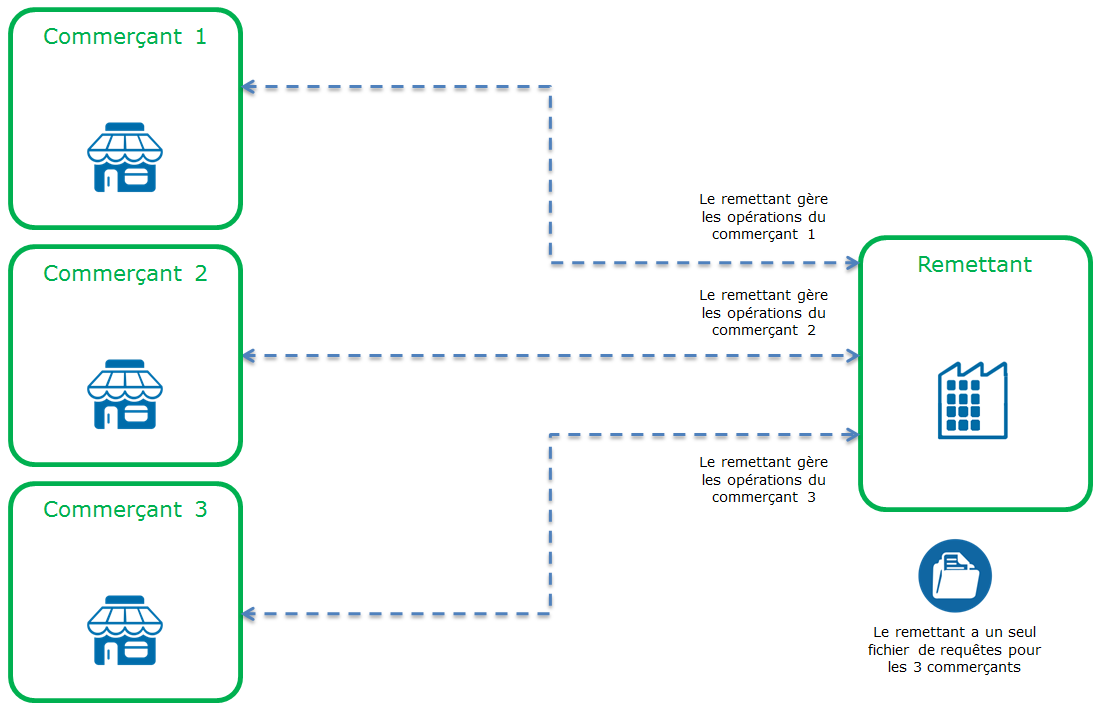
Gérer les opérations de plusieurs commerçants
Le remettant est un partenaire qui joue le rôle d'un opérateur technique gérant les échanges de fichiers avec la plate-forme de paiement Mercanet. Un remettant peut envoyer des opérations de plusieurs commerçants dans le même fichier à condition qu'elles soient déclarées au nom de ce remettant lors de l'étape d’inscription.

Il est intéressant de noter qu'un remettant peut également être lui-même un commerçant.
Comprendre le format des fichiers échangés
Les fichiers de requête et de réponse échangés avec Office Batch sont au format XML.
Chaque fichier est constitué de quatre parties successives :
- FILE TYPE correspondant au type de fichier (voir le chapitre suivant pour les explications des différents types) ;
- HEADER contenant l’en-tête du fichier ;
- BODY contenant toutes les opérations ;
- END indiquant la fin du fichier.
L'en-tête du fichier contient un identifiant sous la forme d’un numéro de séquence. Ce numéro de séquence doit être :
- numérique ;
- unique pour tous vos fichiers (sans limite de temps) ;
- croissant et il doit commencer à 1 et augmenter de 1 en 1.
Le corps du fichier contient plusieurs enregistrements. Un enregistrement correspond à une transaction, ou une opération de caisse sur une transaction, ou une fonction satellite (comme la gestion du wallet ou encore la gestion de la fraude).
- Exemple de structure principale du fichier de requêtes ou de réponses :
<?xml version="1.0" encoding="utf-8"?>
<file type="…" format="…" version="…">
<header … >
<remitterId>023101122334455</remitterId>
<date>2012-06-08+01:00</date>
<time>15:35:00+01:00</time>
<sequence>86</sequence>
</header>
<body>
<operation1 … />
<operation2 … />
…
</body>
<end nbRecord="nn" />
</file>
Plusieurs fichiers de requête peuvent être traités en une journée. Lorsque plusieurs fichiers de requête sont disponibles sur le compte FTPS externe, Office Batch les traite un par un successivement (et non simultanément) et par ordre d’arrivée sur le compte FTPS.
Il y a un fichier de réponse pour chaque fichier de requête même si le traitement du fichier génère des erreurs.
Règles générales concernant les fichiers échangés
- La taille des fichiers ne doit pas dépasser 100 Mo ou 100 000 enregistrements d'opérations.
- Les fichiers sont dédiés à un seul remettant.
- Un fichier de requête ne peut pas contenir plusieurs opérations sur la même transaction. Par exemple, il n'est pas possible de créer une transaction et de l'annuler dans le même fichier de requête.
- L'ordre des opérations dans le corps du fichier de réponse peut être différent de l'ordre des opérations dans le fichier de requête.
Merci de vous rapprocher de votre contact habituel dans le cas où la limite des 100 Mo ou 100 000 enregistrements entraîne une contrainte dans votre intégration.
Comprendre le format du fichier de requête
Le type de fichier est basé sur le service utilisé.
Tous les champs de l’élément file type de la requête sont obligatoires et en format ANS20. Ils sont retournés à l’identique dans la réponse.
- Le nom de la balise est file.
- Le champ type doit valoir 'request' pour la requête et 'response' pour la réponse.
- Les champs format et version dépendent du type de service appelé.
| Format | Version | Description du service |
|---|---|---|
| office | Doit valoir 23 | Acceptation des transactions et des opérations de caisse. |
| token | Doit valoir 1 | Tokenisation et détokenisation des PAN. |
| fraud | Doit valoir 2 | Gestion de la fraude. |
| wallet | Doit valoir 3 | Gestion des coordonnées de paiement dans le wallet utilisée dans le cas du OneClick et de l’abonnement. |
- Exemple de type de fichier :
<file type="request" format="office" version="23">
...
</file>
L'en-tête est basé sur un enregistrement contenant les champs suivants :
| Champs | Présence | Format | Description |
|---|---|---|---|
| Le nom de la balise est header | Obligatoire | ANS20 | Indique un enregistrement d'en-tête |
| remitterId | Obligatoire | N15 | Identifiant du remettant |
| date | Obligatoire | XML Date | Date à laquelle le fichier a été créé dans le fuseau horaire du commerçant (AAAA-MM-JJ+hh:mm) |
| time | Obligatoire | XML Time | Heure à laquelle le fichier a été créé dans le fuseau horaire du commerçant (hh:mm:ss+hh:mm) |
| sequence | Obligatoire | N6 | Numéro de séquence du fichier. Vous pouvez utiliser un remplissage à base de « 0 » sur la gauche (par exemple : 000001 pour le numéro de la première séquence). |
- Exemple d’en-tête :
<header>
<remitterId>023101122334455</remitterId>
<date>2012-06-11+02:00</date>
<time>14:28:00+01:00</time>
<sequence>86</sequence>
</header>
Le corps contient des opérations en fonction du service déclaré dans l'élément file. Il faut se reporter au chapitre suivant pour connaître le détail des champs suivant l’opération souhaitée.
- Exemple de partie « corps » pour le service « office »
<body>
…
<cardOrder recordSequence=”2”>
…
</cardOrder>
…
</body>
La partie finale est basée sur un enregistrement contenant les champs suivants :
| Champs | Présence | Format | Description |
|---|---|---|---|
| Le nom de la balise est end | Obligatoire | ANS20 | Indique la fin de l'enregistrement. |
| nbRecord | Obligatoire | N6 | Nombres d'opérations dans la partie « body ». |
- Exemple d’élément « end »
<end nbRecord="227" />
Nommage du fichier de requête
Le fichier de requête doit être transmis dans une archive au format ZIP. L’archive doit se nommer OFBREQxx.ZIP où xx désigne un nombre compris entre 01 et 99.
Une archive ne doit contenir qu’un seul fichier de requête.
Le nom du fichier de requête est libre mais nous vous conseillons de respecter le nommage suivant : SOB.Alias.Date-Heure.xml.
Avec :
- SOB : fichier de requête à destination de « Office Batch » ;
- Alias : alias/merchantId Mercanet de la boutique remettante ;
- Date : date du fichier sous le format AAMMJJ ;
- Heure : heure du fichier sous le format HHMMSS.
Comprendre le format du fichier de réponse
L'en-tête est basé sur un enregistrement contenant les champs suivants :
| Champs | Format | Description |
|---|---|---|
| Le nom de la balise est header | ANS20 | Indique un enregistrement d'en-tête |
| remitterId | N15 | Identifiant du remettant |
| date | XML Date | Date de création du fichier dans le fuseau horaire du commerçant (YYYY-MM-DD+hh:mm) |
| time | XML Time | Heure de création du fichier dans le fuseau horaire du commerçant (hh:mm:ss+hh:mm) |
| sequence | N6 | Numéro de séquence du fichier |
| processingResponseCode | AN2 | Code réponse de traitement |
| beginProcessTime | ANS25 ISO8601 |
Horodatage de début du traitement du fichier dans le fuseau horaire du commerçant |
| endProcessTime | ANS25 ISO8601 |
Horodatage de fin du traitement du fichier dans le fuseau horaire du commerçant |
- Exemple d’en-tête :
<header>
<remitterId>023101122334455</remitterId>
<date>2012-06-11+02:00</date>
<time>14:28:00+01:00</time>
<sequence>86</sequence>
<processingResponseCode>00</processingResponseCode>
<beginProcessTime>2012-06-07T11:30:47+02:00</beginProcessTime>
<endProcessTime>2012-06-07T11:31:43+02:00</endProcessTime>
</header>
L’élément “error-details” n’est renvoyé que lorsqu’une erreur intervient lors du contrôle du fichier requête. “error-details” est une chaîne de caractère décrivant l’erreur.
- Exemple d’en-tête :
…
<error-details>ERROR_FILE_ALREADY_PROCESSED: processing_response_code = [02] :
Error in the file sequence number.
The file has already been processed. Expected sequence number [2] -
Request file sequence number [1]</error-details>
…
A chaque opération du fichier de requêtes correspond un élément du fichier de réponses dont les attributs ont été remplis lors du renvoi. Les champs retournés sont décrits au chapitre suivant.
La fin du fichier de réponses est similaire à celle du fichier de requêtes et comporte les champs suivants :
| Champs | Format | Description |
|---|---|---|
| Le nom de la balise est end | ANS20 | Indique la fin de l'enregistrement |
| nbRecord | N6 | Nombres d'opérations dans la partie « body » |
- Exemple d’élément « end » :
<end nbRecord="227" />
Nommage du fichier de réponse
Le fichier de réponse est transmis dans une archive au format ZIP. Le nom de cette archive est s******.OFBREP**.zip.
Où :
- s****** est un numéro de séquence unique et non paramétrable ;
- OFBREP** un nombre compris entre 01 et 99 identique au fichier requête.
Le nom du fichier de réponse contenu dans l’archive a pour formalisme : OFFUBZ.OFFBAREP.$alias.$date (exemple : OFFUBZ.OFFBAREP.MM20LEQUIPE0861.181216).
Où :
- $alias est l’alias Mercanet de la boutique ;
- $date est la date du traitement du ficher, au format AAMMJJ.
Rapprochement des fichiers de requête et de réponse
Afin d'aider au rapprochement des fichiers de requête et de réponse, chaque fichier de requête est identifiée par un numéro de séquence qui est également retourné avec la réponse.
Tous les champs du fichier de requête sont également retournés dans le fichier de réponse à l'exception des champs suivants en raison de la conformité avec PCI DSS :
- cardNumber peut être retourné masqué dans le champ maskedPan ;
- cardEffectiveDate (date de début de validité de la carte) ;
- cardExpiryDate (date d'expiration de la carte) ;
- cardSeqNumber (numéro de séquence de la carte si présent) ;
- cardCSCValue (cryptogramme visuel de la carte).
Mercanet peut modifier la valeur du champ suivant si la création de la transaction est suivie d'une autorisation bancaire :
- transactionDate
Démarrer avec Office Batch en 4 étapes
Étape 1 : demander la création d’un compte FTPS
Pour cela, vous devez renvoyer le formulaire d’inscription à Office Batch remis par votre interlocuteur technique BNP Paribas. La création du compte FTPS prend environ 12 jours à réception du formulaire correctement rempli.
Des échanges par mail ont ensuite lieu pour tester le compte FTPS en recette avant mise en place en environnement de production.
Étape 2 : utiliser les fonctions disponibles
Les différentes fonctions possibles font l’objet de requêtes spécifiques. La liste des fonctions et les détails des requêtes et réponses sont disponibles sur cette page.
Une requête est composée de champs génériques et de champs de type container.
Un container est une structure de données utilisée afin de regrouper fonctionnellement les données.
Si le champ est un champ d'un container, il est désigné <nom du container>.<nom du champ>.
Containers
Les containers regroupent fonctionnellement les données. Ils peuvent contenir des listes, dans ce cas, les éléments des listes doivent être fournis de la manière suivante :
<elementList>
<elementName>value1</elementName>
<elementName>value2</elementName>
…
</elementList>
Tous ces champs sont facultatifs.
Analyser les erreurs lors de la vérification du fichier
Il y a plusieurs niveaux de codes réponses lors du traitement d'un fichier par Office Batch. Plusieurs vérifications globales sont effectuées avant que le fichier ne soit traité. Si l'une de ces vérifications échoue, le fichier est entièrement refusé (processingResponseCode n'est égal ni à 00 ni à 01).
Le fichier de réponses retourné contient le code de résultat global du traitement dans le champ processingResponseCode présent dans l'en-tête du fichier.
Codes de résultat global du traitement
| Code | Signification |
|---|---|
| 00 | Fichier traité correctement. Le fichier contient la liste des opérations |
| 01 | Fichier traité correctement. Une opération a été associée à un commerçant qui n'est pas lié à l'identifiant de remettant. Le champ officeBatchResponseCode sera valorisé à 80 par l'opération. |
| 02 | Fichier déjà traité. Le numéro de séquence du fichier est inférieur à ce qu’il devrait être. Le numéro correct est envoyé dans le message qui décrit l'erreur. |
| 03 | Rupture de séquence dans le numéro de séquence du fichier. Le numéro de séquence du fichier est supérieur à ce qu’il devrait être. Le numéro correct est envoyé dans le message qui décrit l'erreur. |
| 04 | Problème technique. Problème interne |
| 05 | Fichier trop grand |
| 06 | Le nombre d'opérations dépasse la quantité maximale autorisée. Le nombre maximal d'opérations a été atteint (100 000 opérations. Cette limite peut être inférieure si vous n'utilisez pas la dernière version du connecteur). |
| 07 | Le nombre d'opérations compté est différent du nombre indiqué dans le champ nbRecord. |
| 08 | Opération en double |
| 09 | Enregistrement invalide |
| 10 | Format de fichier invalide. Le format du fichier est invalide (la description de l'erreur sera retournée dans la balise error-details). |
| 11 | Remettant invalide. Le remettant déclaré dans l'en-tête est invalide. |
| Autres codes | Fichier invalide (ces codes concernent les versions plus anciennes de Office Batch). |
| Code réponse | Cause | Solution |
|---|---|---|
| Différent de 00 et 01 | Redémarrage du traitement | Le fichier de requêtes doit être renvoyé en intégralité avec le même numéro de séquence de fichier. |
| 03 | Rupture de numéro de séquence du fichier | Le fichier a été complètement refusé. Si nécessaire, le numéro de séquence doit être corrigé et le fichier renvoyé. |
| 04 | Erreur technique | Une opération a provoqué une erreur technique. Le traitement du fichier n'a pas été interrompu. Dans ce cas, le traitement peut être très rapide, car toutes les opérations avec le code 25 ou 90 seront refusées (champ responseCode). Pour l'heure, BNP Paribas n'a pas fourni de mécanisme pour différer le traitement dans l'attente qu'une connexion soit de nouveau établie. |
Analyser les erreurs causées par une opération
Chaque opération est considérée comme indépendante. Chaque opération a son propre code de réponse stocké (champ officeBatchResponseCode). Le code indique le champ qui est à l'origine du problème.
Si une opération échoue, le traitement n'est pas interrompu. L'opération est refusée avec le code-réponse Mercanet classique (champ responseCode).
| Codes | Champs en question |
|---|---|
| 00 | Aucun (tous les champs sont corrects.) |
| 01 | merchantId error |
| 03 | transactionReference error |
| 04 | merchantTransactionDateTime error |
| 05 | amount error |
| 06 | captureDay error |
| 07 | captureMode error |
| 08 | operationAmount error |
| 09 | operationOrigin error |
| 11 | currencyCode error |
| 12 | customerIpAddress error |
| 13 | customerEmail error |
| 14 | customerId error |
| 16 | orderId error |
| 17 | orderChannel error |
| 18 | transactionOrigin error |
| 19 | returnContext error |
| 20 | fromTransactionReference error |
| 21 | cardExpiryDate error |
| 22 | cardNumber error |
| 23 | cardCSCValue error |
| 24 | cardEffectiveDate error |
| 25 | cardSeqNumber error |
| 26 | paymentMeanBrand error |
| 27 | authorisationId error |
| 28 | merchantWalletId error |
| 29 | paymentMeanId error |
| 30 | paymentPattern error |
| 31 | number error |
| 32 | statementReference error |
| 33 | panType error |
| 34 | mandateId error |
| 35 | valueDate error |
| 36 | paymentMeanAlias error |
| 37 | account error |
| 38 | bankCode error |
| 39 | transactionActors error |
| 45 | Date fields format error |
| 46 | settlementMode error |
| 47 | comment error |
| 48 | validationIndicator error |
| 50 | s10TransactionId error |
| 51 | s10TransactionIdDate error |
| 52 | s10FromTransactionId error |
| 53 | s10FromTransactionIdDate error |
| 54 | fraudData error |
| 55 | riskManagementDynamicParam error |
| 56 | riskManagementDynamicValue error |
| 57 | riskManagementDynamicSettingList error |
| 58 | fraudListReason error |
| 59 | fraudListType error |
| 60 | fraudListLevel error |
| 61 | fraudListElementType error |
| 62 | fraudListElementValue error |
| 63 | lastRecoveryIndicator error |
| 64 | order context field error |
| 65 | travel context field error |
| 66 | Delivery data field error |
| 67 | Address field error |
| 68 | Contact field error |
| 69 | cardAuthPolicy error |
| 70 | Shopping Cart Detail field error |
| 71 | merchantExternalId error |
| 72 | paymentMeanBrandSelectionStatus error |
| 73 | settlementArchivingReference error |
| 74 | settlementMerchantSpecificData error |
| 75 | fromTransactionAcceptor error |
| 76 | initialAuthenticationCavv error |
| 77 | bancontactMerchantCustomerAuthenticationMethod error |
| 78 | invoiceReference error |
| 79 | subMerchantCategoryCode error |
| 80 | Commerçant non enregistré pour Office Batch/non lié au remettant déclaré dans l'en-tête |
| 81 | subMerchantLegalId error |
| 82 | subMerchantShortName error |
| 83 | subMerchantContractNumber error |
| 84 | subMerchantUrl error |
| 85 | subMerchantAddress error |
| 86 | subMerchantId error |
Étape 3 : tester sur l’environnement de recette client
L’objectif est de valider que la structure du fichier et la syntaxe des requêtes sont correctes. Pour cette 1ère étape, vous n’avez pas besoin d’avoir un contrat d’acquisition car il n’y a pas de connexion vers l’acquéreur de paiement : les demandes d’autorisations carte sont simulées. Les transactions sont stockées dans le back office Mercanet et vous pouvez tester les opérations de caisse sur ces transactions.
Contactez l’assistance technique pour configurer une boutique sur l’environnement de recette et demander la mise en place d’un transfert de fichier entre votre site et Mercanet.
Étape 4 : valider le passage en production
Commencez par soumettre un fichier contenant un nombre limité d’opérations afin de valider le passage en production. Vérifiez dans le fichier réponse que toutes les opérations se sont bien déroulées :
- Surveillez le taux d’acceptation (nombre de responseCode 00/nombre total d’opérations).
- Vérifiez la nature des refus non bancaires.
- Problème technique : responseCode 90, 97, 99,
- Fraude acquéreur : responseCode 34.
Annexes
Vous trouverez ci-dessous les schémas XML correspondant à chaque service disponible dans Office Batch.
XSD du service office
Fichier requête
<?xml version="1.0" encoding="UTF-8" standalone="yes"?>
<xs:schema xmlns:xs="http://www.w3.org/2001/XMLSchema" elementFormDefault="qualified">
<xs:element name="file">
<xs:complexType>
<xs:sequence>
<xs:element ref="header" />
<xs:element ref="body" />
<xs:element ref="end" />
</xs:sequence>
<xs:attribute name="type" type="xs:string" use="required" fixed="request" />
<xs:attribute name="format" type="xs:string" use="required"/>
<xs:attribute name="version" type="xs:string" use="required"/>
</xs:complexType>
</xs:element>
<xs:element name="header">
<xs:complexType>
<xs:all>
<xs:element name="remitterId" type="xs:string" maxOccurs="1" minOccurs="1"/>
<xs:element name="date" type="xs:date" maxOccurs="1" minOccurs="1"/>
<xs:element name="time" type="xs:time" maxOccurs="1" minOccurs="1"/>
<xs:element name="sequence" type="xs:string" maxOccurs="1" minOccurs="1"/>
</xs:all>
</xs:complexType>
</xs:element>
<xs:element name="body">
<xs:complexType>
<xs:choice minOccurs="0" maxOccurs="unbounded">
<xs:element ref="validate" />
<xs:element ref="refund" />
<xs:element ref="duplicate" />
<xs:element ref="cardOrder" />
<xs:element ref="directDebitOrder" />
<xs:element ref="cancel" />
<xs:element ref="credit" />
<xs:element ref="walletOrder" />
<xs:element ref="acceptChallenge" />
<xs:element ref="refuseChallenge" />
<xs:element ref="walletCredit" />
</xs:choice>
</xs:complexType>
</xs:element>
<xs:element name="end">
<xs:complexType>
<xs:attribute name="nbRecord" type="xs:string" use="required"/>
</xs:complexType>
</xs:element>
<xs:element name="cardOrder">
<xs:complexType>
<xs:all>
<xs:element name="amount" type="xs:string" maxOccurs="1" minOccurs="1"/>
<xs:element name="captureDay" type="xs:string" maxOccurs="1" minOccurs="0"/>
<xs:element name="captureMode" type="xs:string" maxOccurs="1" minOccurs="0"/>
<xs:element name="cardCSCValue" type="xs:string" maxOccurs="1" minOccurs="0"/>
<xs:element name="cardEffectiveDate" type="xs:string" maxOccurs="1" minOccurs="0"/>
<xs:element name="cardExpiryDate" type="xs:string" maxOccurs="1" minOccurs="1"/>
<xs:element name="cardNumber" type="xs:string" maxOccurs="1" minOccurs="1"/>
<xs:element name="cardSeqNumber" type="xs:short" maxOccurs="1" minOccurs="0"/>
<xs:element name="currencyCode" type="xs:string" maxOccurs="1" minOccurs="1"/>
<xs:element name="customerEmail" type="xs:string" maxOccurs="1" minOccurs="0"/>
<xs:element name="customerId" type="xs:string" maxOccurs="1" minOccurs="0"/>
<xs:element name="customerIpAddress" type="xs:string" maxOccurs="1" minOccurs="0"/>
<xs:element ref="fraudData" maxOccurs="1" minOccurs="0"/>
<xs:element name="merchantId" type="xs:string" maxOccurs="1" minOccurs="1"/>
<xs:element name="merchantTransactionDateTime" type="xs:string" maxOccurs="1" minOccurs="0"/>
<xs:element name="orderChannel" type="xs:string" maxOccurs="1" minOccurs="1"/>
<xs:element name="orderId" type="xs:string" maxOccurs="1" minOccurs="0"/>
<xs:element name="paymentPattern" type="xs:string" maxOccurs="1" minOccurs="0"/>
<xs:element name="returnContext" type="xs:string" maxOccurs="1" minOccurs="0"/>
<xs:element name="statementReference" type="xs:string" maxOccurs="1" minOccurs="0"/>
<xs:element name="transactionReference" type="xs:string" maxOccurs="1" minOccurs="0"/>
<xs:element name="transactionOrigin" type="xs:string" maxOccurs="1" minOccurs="0"/>
<xs:element name="panType" type="xs:string" maxOccurs="1" minOccurs="0"/>
<xs:element ref="paymentMeanData" maxOccurs="1" minOccurs="0" />
<xs:element name="holderData" type="holderData" maxOccurs="1" minOccurs="0" />
<xs:element ref="s10TransactionReference" maxOccurs="1" minOccurs="0" />
<xs:element ref="riskManagementCustomDataList" maxOccurs="1" minOccurs="0" />
<xs:element ref="shoppingCartDetail" maxOccurs="1" minOccurs="0" />
<xs:element name="paymentMeanBrand" type="xs:string" maxOccurs="1" minOccurs="0"/>
<xs:element name="paymentMeanBrandSelectionStatus" type="xs:string" maxOccurs="1" minOccurs="0"/>
<xs:element ref="orderContext" maxOccurs="1" minOccurs="0" />
<xs:element ref="travelContext" maxOccurs="1" minOccurs="0" />
<xs:element name="deliveryContact" type="Contact" maxOccurs="1" minOccurs="0"/>
<xs:element name="deliveryAddress" type="Address" maxOccurs="1" minOccurs="0"/>
<xs:element name="deliveryData" type="DeliveryData" maxOccurs="1" minOccurs="0"/>
<xs:element name="holderContact" type="Contact" maxOccurs="1" minOccurs="0"/>
<xs:element name="billingContact" type="Contact" maxOccurs="1" minOccurs="0"/>
<xs:element name="billingAddress" type="Address" maxOccurs="1" minOccurs="0"/>
<xs:element ref="authenticationData" maxOccurs="1" minOccurs="0"/>
<xs:element name="holderAddress" type="Address" maxOccurs="1" minOccurs="0"/>
<xs:element name="initialSchemeTransactionIdentifier" type="xs:string" maxOccurs="1" minOccurs="0"/>
<xs:element name="settlementArchivingReference" type="xs:string" maxOccurs="1" minOccurs="0"/>
<xs:element name="settlementMerchantSpecificData" type="xs:string" maxOccurs="1" minOccurs="0"/>
<xs:element name="invoiceReference" type="xs:string" maxOccurs="1" minOccurs="0"/>
<xs:element name="customerContact" type="Contact" maxOccurs="1" minOccurs="0"/>
<xs:element name="subMerchantId" type="xs:string" maxOccurs="1" minOccurs="0"/>
<xs:element name="subMerchantCategoryCode" type="xs:string" maxOccurs="1" minOccurs="0"/>
<xs:element name="subMerchantLegalId" type="xs:string" maxOccurs="1" minOccurs="0"/>
<xs:element name="subMerchantName" type="xs:string" maxOccurs="1" minOccurs="0"/>
<xs:element name="subMerchantAddress" type="Address" maxOccurs="1" minOccurs="0"/>
<xs:element name="subMerchantUrl" type="xs:string" maxOccurs="1" minOccurs="0"/>
</xs:all>
<xs:attribute name="recordSequence" type="xs:string" use="required" />
</xs:complexType>
</xs:element>
<xs:element name="directDebitOrder">
<xs:complexType>
<xs:all>
<xs:element name="amount" type="xs:string" maxOccurs="1" minOccurs="1"/>
<xs:element name="captureDay" type="xs:string" maxOccurs="1" minOccurs="0"/>
<xs:element name="captureMode" type="xs:string" maxOccurs="1" minOccurs="0"/>
<xs:element name="currencyCode" type="xs:string" maxOccurs="1" minOccurs="1"/>
<xs:element name="customerId" type="xs:string" maxOccurs="1" minOccurs="0"/>
<xs:element name="customerIpAddress" type="xs:string" maxOccurs="1" minOccurs="0"/>
<xs:element ref="fraudData" maxOccurs="1" minOccurs="0"/>
<xs:element name="holderContact" type="Contact" maxOccurs="1" minOccurs="0"/>
<xs:element name="holderAddress" type="Address" maxOccurs="1" minOccurs="0"/>
<xs:element ref="instalmentData" minOccurs="0" maxOccurs="1" />
<xs:element name="mandateId" type="xs:string" maxOccurs="1" minOccurs="1"/>
<xs:element name="merchantId" type="xs:string" maxOccurs="1" minOccurs="1"/>
<xs:element name="merchantTransactionDateTime" type="xs:string" maxOccurs="1" minOccurs="0"/>
<xs:element name="paymentPattern" type="xs:string" maxOccurs="1" minOccurs="0"/>
<xs:element name="orderChannel" type="xs:string" maxOccurs="1" minOccurs="1"/>
<xs:element name="orderId" type="xs:string" maxOccurs="1" minOccurs="0"/>
<xs:element name="returnContext" type="xs:string" maxOccurs="1" minOccurs="0"/>
<xs:element name="statementReference" type="xs:string" maxOccurs="1" minOccurs="0"/>
<xs:element name="transactionReference" type="xs:string" maxOccurs="1" minOccurs="0"/>
<xs:element name="transactionOrigin" type="xs:string" maxOccurs="1" minOccurs="0"/>
<xs:element name="valueDate" type="xs:string" maxOccurs="1" minOccurs="0"/>
<xs:element ref="s10TransactionReference" maxOccurs="1" minOccurs="0" />
<xs:element ref="riskManagementCustomDataList" maxOccurs="1" minOccurs="0" />
<xs:element ref="shoppingCartDetail" maxOccurs="1" minOccurs="0" />
<xs:element name="settlementArchivingReference" type="xs:string" maxOccurs="1" minOccurs="0"/>
<xs:element name="settlementMerchantSpecificData" type="xs:string" maxOccurs="1" minOccurs="0"/>
</xs:all>
<xs:attribute name="recordSequence" type="xs:string" use="required" />
</xs:complexType>
</xs:element>
<xs:element name="credit">
<xs:complexType>
<xs:all>
<xs:element name="merchantId" type="xs:string" maxOccurs="1" minOccurs="1"/>
<xs:element name="transactionReference" type="xs:string" maxOccurs="1" minOccurs="0"/>
<xs:element name="amount" type="xs:string" maxOccurs="1" minOccurs="1"/>
<xs:element name="cardEffectiveDate" type="xs:string" maxOccurs="1" minOccurs="0"/>
<xs:element name="cardExpiryDate" type="xs:string" maxOccurs="1" minOccurs="1"/>
<xs:element name="cardNumber" type="xs:string" maxOccurs="1" minOccurs="1"/>
<xs:element name="cardCSCValue" type="xs:string" maxOccurs="1" minOccurs="0"/>
<xs:element name="cardSeqNumber" type="xs:short" maxOccurs="1" minOccurs="0"/>
<xs:element name="currencyCode" type="xs:string" maxOccurs="1" minOccurs="1"/>
<xs:element name="customerEmail" type="xs:string" maxOccurs="1" minOccurs="0"/>
<xs:element name="customerId" type="xs:string" maxOccurs="1" minOccurs="0"/>
<xs:element name="customerIpAddress" type="xs:string" maxOccurs="1" minOccurs="0"/>
<xs:element name="orderChannel" type="xs:string" maxOccurs="1" minOccurs="0"/>
<xs:element name="orderId" type="xs:string" maxOccurs="1" minOccurs="0"/>
<xs:element name="paymentMeanBrand" type="xs:string" maxOccurs="1" minOccurs="0"/>
<xs:element name="returnContext" type="xs:string" maxOccurs="1" minOccurs="0"/>
<xs:element name="transactionOrigin" type="xs:string" maxOccurs="1" minOccurs="0"/>
<xs:element name="panType" type="xs:string" maxOccurs="1" minOccurs="0"/>
<xs:element ref="s10TransactionReference" maxOccurs="1" minOccurs="0" />
<xs:element name="statementReference" type="xs:string" maxOccurs="1" minOccurs="0" />
<xs:element name="settlementArchivingReference" type="xs:string" maxOccurs="1" minOccurs="0"/>
<xs:element name="settlementMerchantSpecificData" type="xs:string" maxOccurs="1" minOccurs="0"/>
<xs:element ref="shoppingCartDetail" maxOccurs="1" minOccurs="0"/>
<xs:element ref="orderContext" maxOccurs="1" minOccurs="0"/>
<xs:element name="invoiceReference" type="xs:string" maxOccurs="1" minOccurs="0"/>
<xs:element name="customerContact" type="Contact" maxOccurs="1" minOccurs="0"/>
<xs:element name="holderContact" type="Contact" maxOccurs="1" minOccurs="0"/>
</xs:all>
<xs:attribute name="recordSequence" type="xs:string" use="required" />
</xs:complexType>
</xs:element>
<xs:element name="cancel">
<xs:complexType>
<xs:all>
<xs:element name="merchantId" type="xs:string" maxOccurs="1" minOccurs="1"/>
<xs:element name="transactionReference" type="xs:string" maxOccurs="1" minOccurs="0"/>
<xs:element name="amount" type="xs:string" maxOccurs="1" minOccurs="1"/>
<xs:element name="currencyCode" type="xs:string" maxOccurs="1" minOccurs="1"/>
<xs:element name="operationOrigin" type="xs:string" maxOccurs="1" minOccurs="0"/>
<xs:element ref="s10TransactionReference" maxOccurs="1" minOccurs="0" />
</xs:all>
<xs:attribute name="recordSequence" type="xs:string" use="required" />
</xs:complexType>
</xs:element>
<xs:element name="refund">
<xs:complexType>
<xs:all>
<xs:element name="merchantId" type="xs:string" maxOccurs="1" minOccurs="1"/>
<xs:element name="transactionReference" type="xs:string" maxOccurs="1" minOccurs="0"/>
<xs:element name="operationAmount" type="xs:string" maxOccurs="1" minOccurs="1"/>
<xs:element name="currencyCode" type="xs:string" maxOccurs="1" minOccurs="1"/>
<xs:element name="operationOrigin" type="xs:string" maxOccurs="1" minOccurs="0"/>
<xs:element ref="s10TransactionReference" maxOccurs="1" minOccurs="0" />
<xs:element ref="shoppingCartDetail" maxOccurs="1" minOccurs="0" />
<xs:element name="settlementArchivingReference" type="xs:string" maxOccurs="1" minOccurs="0"/>
<xs:element name="settlementMerchantSpecificData" type="xs:string" maxOccurs="1" minOccurs="0"/>
</xs:all>
<xs:attribute name="recordSequence" type="xs:string" use="required" />
</xs:complexType>
</xs:element>
<xs:element name="duplicate">
<xs:complexType>
<xs:all>
<xs:element name="merchantId" type="xs:string" maxOccurs="1" minOccurs="0"/>
<xs:element name="transactionReference" type="xs:string" maxOccurs="1" minOccurs="0"/>
<xs:element name="amount" type="xs:string" maxOccurs="1" minOccurs="1"/>
<xs:element name="currencyCode" type="xs:string" maxOccurs="1" minOccurs="1"/>
<xs:element name="captureDay" type="xs:string" maxOccurs="1" minOccurs="0"/>
<xs:element name="captureMode" type="xs:string" maxOccurs="1" minOccurs="0"/>
<xs:element name="customerEmail" type="xs:string" maxOccurs="1" minOccurs="0"/>
<xs:element name="customerId" type="xs:string" maxOccurs="1" minOccurs="0"/>
<xs:element name="customerIpAddress" type="xs:string" maxOccurs="1" minOccurs="0"/>
<xs:element ref="fraudData" maxOccurs="1" minOccurs="0"/>
<xs:element name="fromTransactionReference" type="xs:string" maxOccurs="1" minOccurs="0"/>
<xs:element name="merchantTransactionDateTime" type="xs:string" maxOccurs="1" minOccurs="0"/>
<xs:element name="orderChannel" type="xs:string" maxOccurs="1" minOccurs="1"/>
<xs:element name="orderId" type="xs:string" maxOccurs="1" minOccurs="0"/>
<xs:element name="returnContext" type="xs:string" maxOccurs="1" minOccurs="0"/>
<xs:element name="transactionOrigin" type="xs:string" maxOccurs="1" minOccurs="0"/>
<xs:element name="fromMerchantId" type="xs:string" maxOccurs="1" minOccurs="0"/>
<xs:element name="statementReference" type="xs:string" maxOccurs="1" minOccurs="0"/>
<xs:element ref="s10TransactionReference" maxOccurs="1" minOccurs="0" />
<xs:element ref="s10FromTransactionReference" maxOccurs="1" minOccurs="0" />
<xs:element ref="orderContext" maxOccurs="1" minOccurs="0" />
<xs:element ref="travelContext" maxOccurs="1" minOccurs="0" />
<xs:element name="deliveryContact" type="Contact" maxOccurs="1" minOccurs="0"/>
<xs:element name="deliveryAddress" type="Address" maxOccurs="1" minOccurs="0"/>
<xs:element name="deliveryData" type="DeliveryData" maxOccurs="1" minOccurs="0"/>
<xs:element name="holderContact" type="Contact" maxOccurs="1" minOccurs="0"/>
<xs:element name="billingContact" type="Contact" maxOccurs="1" minOccurs="0"/>
<xs:element name="billingAddress" type="Address" maxOccurs="1" minOccurs="0"/>
<xs:element ref="authenticationData" maxOccurs="1" minOccurs="0"/>
<xs:element name="holderAddress" type="Address" maxOccurs="1" minOccurs="0"/>
<xs:element ref="shoppingCartDetail" maxOccurs="1" minOccurs="0" />
<xs:element name="paymentMeanData" minOccurs="0" maxOccurs="1" >
<xs:complexType>
<xs:all>
<xs:element name="paypal" type="duplicate.paymentMeanData.paypal" minOccurs="0" maxOccurs="1"/>
<xs:element name="bcacup" type="duplicate.paymentMeanData.bcacup" minOccurs="0" maxOccurs="1"/>
</xs:all>
</xs:complexType>
</xs:element>
<xs:element name="settlementArchivingReference" type="xs:string" maxOccurs="1" minOccurs="0"/>
<xs:element name="settlementMerchantSpecificData" type="xs:string" maxOccurs="1" minOccurs="0"/>
</xs:all>
<xs:attribute name="recordSequence" type="xs:string" use="required" />
</xs:complexType>
</xs:element>
<xs:complexType name="duplicate.paymentMeanData.paypal">
<xs:all>
<xs:element name="invoiceId" type="xs:string" minOccurs="0" />
</xs:all>
</xs:complexType>
<xs:complexType name="duplicate.paymentMeanData.bcacup">
<xs:all>
<xs:element name="settlementMode" type="xs:string" minOccurs="0" />
</xs:all>
</xs:complexType>
<xs:element name="validate">
<xs:complexType>
<xs:all>
<xs:element name="merchantId" type="xs:string" maxOccurs="1" minOccurs="1"/>
<xs:element name="transactionReference" type="xs:string" maxOccurs="1" minOccurs="0"/>
<xs:element name="operationAmount" type="xs:string" maxOccurs="1" minOccurs="1"/>
<xs:element name="currencyCode" type="xs:string" maxOccurs="1" minOccurs="1"/>
<xs:element name="operationOrigin" type="xs:string" maxOccurs="1" minOccurs="0"/>
<xs:element ref="s10TransactionReference" maxOccurs="1" minOccurs="0" />
<xs:element name="lastRecoveryIndicator" type="xs:string" maxOccurs="1" minOccurs="0"/>
</xs:all>
<xs:attribute name="recordSequence" type="xs:string" use="required" />
</xs:complexType>
</xs:element>
<xs:element name="walletOrder">
<xs:complexType>
<xs:all>
<xs:element name="amount" type="xs:string" maxOccurs="1" minOccurs="1"/>
<xs:element name="captureDay" type="xs:string" maxOccurs="1" minOccurs="0"/>
<xs:element name="captureMode" type="xs:string" maxOccurs="1" minOccurs="0"/>
<xs:element name="currencyCode" type="xs:string" maxOccurs="1" minOccurs="1"/>
<xs:element name="customerEmail" type="xs:string" maxOccurs="1" minOccurs="0"/>
<xs:element name="customerId" type="xs:string" maxOccurs="1" minOccurs="0"/>
<xs:element name="customerIpAddress" type="xs:string" maxOccurs="1" minOccurs="0"/>
<xs:element ref="fraudData" maxOccurs="1" minOccurs="0"/>
<xs:element name="merchantId" type="xs:string" maxOccurs="1" minOccurs="1"/>
<xs:element name="merchantTransactionDateTime" type="xs:string" maxOccurs="1" minOccurs="0"/>
<xs:element name="orderChannel" type="xs:string" maxOccurs="1" minOccurs="1"/>
<xs:element name="orderId" type="xs:string" maxOccurs="1" minOccurs="0"/>
<xs:element name="paymentMeanId" type="xs:string" maxOccurs="1" minOccurs="1"/>
<xs:element name="returnContext" type="xs:string" maxOccurs="1" minOccurs="0"/>
<xs:element name="statementReference" type="xs:string" maxOccurs="1" minOccurs="0"/>
<xs:element name="transactionReference" type="xs:string" maxOccurs="1" minOccurs="0"/>
<xs:element name="merchantWalletId" type="xs:string" maxOccurs="1" minOccurs="1"/>
<xs:element name="transactionOrigin" type="xs:string" maxOccurs="1" minOccurs="0"/>
<xs:element name="cardCSCValue" type="xs:string" maxOccurs="1" minOccurs="0"/>
<xs:element name="paymentPattern" type="xs:string" maxOccurs="1" minOccurs="0"/>
<xs:element ref="s10TransactionReference" maxOccurs="1" minOccurs="0" />
<xs:element ref="orderContext" maxOccurs="1" minOccurs="0" />
<xs:element ref="travelContext" maxOccurs="1" minOccurs="0" />
<xs:element name="deliveryContact" type="Contact" maxOccurs="1" minOccurs="0"/>
<xs:element name="deliveryAddress" type="Address" maxOccurs="1" minOccurs="0"/>
<xs:element name="deliveryData" type="DeliveryData" maxOccurs="1" minOccurs="0"/>
<xs:element name="holderContact" type="Contact" maxOccurs="1" minOccurs="0"/>
<xs:element name="billingContact" type="Contact" maxOccurs="1" minOccurs="0"/>
<xs:element name="billingAddress" type="Address" maxOccurs="1" minOccurs="0"/>
<xs:element ref="authenticationData" maxOccurs="1" minOccurs="0"/>
<xs:element name="holderAddress" type="Address" maxOccurs="1" minOccurs="0"/>
<xs:element ref="shoppingCartDetail" maxOccurs="1" minOccurs="0"/>
<xs:element name="initialSchemeTransactionIdentifier" type="xs:string" maxOccurs="1" minOccurs="0"/>
<xs:element name="paymentMeanBrand" type="xs:string" maxOccurs="1" minOccurs="0"/>
<xs:element name="settlementArchivingReference" type="xs:string" maxOccurs="1" minOccurs="0"/>
<xs:element name="settlementMerchantSpecificData" type="xs:string" maxOccurs="1" minOccurs="0"/>
<xs:element name="paymentMeansBrandSelectionStatus" type="xs:string" maxOccurs="1" minOccurs="0"/>
<xs:element name="paymentMeanData" type="walletOrder.paymentMeanData" maxOccurs="1" minOccurs="0"/>
<xs:element name="subMerchantId" type="xs:string" maxOccurs="1" minOccurs="0"/>
<xs:element name="subMerchantCategoryCode" type="xs:string" maxOccurs="1" minOccurs="0"/>
<xs:element name="subMerchantLegalId" type="xs:string" maxOccurs="1" minOccurs="0"/>
<xs:element name="subMerchantName" type="xs:string" maxOccurs="1" minOccurs="0"/>
<xs:element name="subMerchantAddress" type="Address" maxOccurs="1" minOccurs="0"/>
<xs:element name="subMerchantUrl" type="xs:string" maxOccurs="1" minOccurs="0"/>
</xs:all>
<xs:attribute name="recordSequence" type="xs:string" use="required" />
</xs:complexType>
</xs:element>
<xs:element name="walletCredit">
<xs:complexType>
<xs:all>
<xs:element name="merchantId" type="xs:string" maxOccurs="1" minOccurs="1"/>
<xs:element name="transactionReference" type="xs:string" maxOccurs="1" minOccurs="0"/>
<xs:element name="amount" type="xs:string" maxOccurs="1" minOccurs="1"/>
<xs:element name="merchantWalletId" type="xs:string" maxOccurs="1" minOccurs="1"/>
<xs:element name="paymentMeanId" type="xs:string" maxOccurs="1" minOccurs="1"/>
<xs:element name="currencyCode" type="xs:string" maxOccurs="1" minOccurs="1"/>
<xs:element name="customerEmail" type="xs:string" maxOccurs="1" minOccurs="0"/>
<xs:element name="customerId" type="xs:string" maxOccurs="1" minOccurs="0"/>
<xs:element name="customerIpAddress" type="xs:string" maxOccurs="1" minOccurs="0"/>
<xs:element name="orderChannel" type="xs:string" maxOccurs="1" minOccurs="0"/>
<xs:element name="orderId" type="xs:string" maxOccurs="1" minOccurs="0"/>
<xs:element name="returnContext" type="xs:string" maxOccurs="1" minOccurs="0"/>
<xs:element name="transactionOrigin" type="xs:string" maxOccurs="1" minOccurs="0"/>
<xs:element ref="s10TransactionReference" maxOccurs="1" minOccurs="0" />
<xs:element name="statementReference" type="xs:string" maxOccurs="1" minOccurs="0" />
<xs:element name="settlementArchivingReference" type="xs:string" maxOccurs="1" minOccurs="0"/>
<xs:element name="settlementMerchantSpecificData" type="xs:string" maxOccurs="1" minOccurs="0"/>
</xs:all>
<xs:attribute name="recordSequence" type="xs:string" use="required" />
</xs:complexType>
</xs:element>
<xs:element name="acceptChallenge">
<xs:complexType>
<xs:all>
<xs:element name="comment" type="xs:string" maxOccurs="1" minOccurs="0"/>
<xs:element name="merchantId" type="xs:string" maxOccurs="1" minOccurs="1"/>
<xs:element name="operationOrigin" type="xs:string" maxOccurs="1" minOccurs="0"/>
<xs:element name="transactionReference" type="xs:string" maxOccurs="1" minOccurs="0"/>
<xs:element name="validationIndicator" type="xs:string" maxOccurs="1" minOccurs="0"/>
<xs:element ref="s10TransactionReference" maxOccurs="1" minOccurs="0" />
</xs:all>
<xs:attribute name="recordSequence" type="xs:string" use="required" />
</xs:complexType>
</xs:element>
<xs:element name="refuseChallenge">
<xs:complexType>
<xs:all>
<xs:element name="comment" type="xs:string" maxOccurs="1" minOccurs="0"/>
<xs:element name="merchantId" type="xs:string" maxOccurs="1" minOccurs="1"/>
<xs:element name="operationOrigin" type="xs:string" maxOccurs="1" minOccurs="0"/>
<xs:element name="transactionReference" type="xs:string" maxOccurs="1" minOccurs="0"/>
<xs:element ref="s10TransactionReference" maxOccurs="1" minOccurs="0" />
</xs:all>
<xs:attribute name="recordSequence" type="xs:string" use="required" />
</xs:complexType>
</xs:element>
<xs:element name="fraudData">
<xs:complexType>
<xs:sequence>
<xs:element name="bypass3DS" type="xs:string" maxOccurs="1" minOccurs="0"></xs:element>
<xs:element name="bypassCtrlList" maxOccurs="1" minOccurs="0">
<xs:complexType>
<xs:sequence>
<xs:element name="ctrl"
type="xs:string" maxOccurs="unbounded" minOccurs="1">
</xs:element>
</xs:sequence>
</xs:complexType>
</xs:element>
<xs:element name="bypassInfoList" maxOccurs="1" minOccurs="0">
<xs:complexType>
<xs:sequence>
<xs:element name="info"
type="xs:string" maxOccurs="unbounded" minOccurs="1">
</xs:element>
</xs:sequence>
</xs:complexType>
</xs:element>
<xs:choice maxOccurs="1" minOccurs="0">
<xs:element name="allowedCardCountryList"
type="CountryList">
</xs:element>
<xs:element name="deniedCardCountryList"
type="CountryList">
</xs:element>
</xs:choice>
<xs:choice maxOccurs="1" minOccurs="0">
<xs:element name="allowedCardArea"
type="xs:string">
</xs:element>
<xs:element name="deniedCardArea"
type="xs:string">
</xs:element>
</xs:choice>
<xs:choice maxOccurs="1" minOccurs="0">
<xs:element name="allowedIpCountryList"
type="CountryList">
</xs:element>
<xs:element name="deniedIpCountryList"
type="CountryList">
</xs:element>
</xs:choice>
<xs:choice maxOccurs="1" minOccurs="0">
<xs:element name="allowedIpArea" type="xs:string"></xs:element>
<xs:element name="deniedIpArea" type="xs:string"></xs:element>
</xs:choice>
<xs:element minOccurs="0" name="riskManagementDynamicSettingList">
<xs:complexType>
<xs:sequence>
<xs:element maxOccurs="unbounded" minOccurs="0" name="riskManagementDynamicSetting" type="RiskManagementDynamicSetting"/>
</xs:sequence>
</xs:complexType>
</xs:element>
</xs:sequence>
</xs:complexType>
</xs:element>
<xs:complexType name="CountryList">
<xs:sequence>
<xs:element name="country" type="xs:string" maxOccurs="unbounded" minOccurs="1"></xs:element>
</xs:sequence>
</xs:complexType>
<xs:complexType name="RiskManagementDynamicSetting">
<xs:sequence>
<xs:element name="riskManagementDynamicParam" type="xs:string" maxOccurs="1" minOccurs="1"></xs:element>
<xs:element name="riskManagementDynamicValue" type="xs:string" maxOccurs="1" minOccurs="1"></xs:element>
</xs:sequence>
</xs:complexType>
<xs:complexType name="Contact">
<xs:all>
<xs:element name="email" type="xs:string" maxOccurs="1" minOccurs="0"></xs:element>
<xs:element name="firstName" type="xs:string" maxOccurs="1" minOccurs="0"></xs:element>
<xs:element name="lastName" type="xs:string" maxOccurs="1" minOccurs="0"></xs:element>
<xs:element name="gender" type="xs:string" maxOccurs="1" minOccurs="0"></xs:element>
<xs:element name="phone" type="xs:string" maxOccurs="1" minOccurs="0"></xs:element>
<xs:element name="mobile" type="xs:string" maxOccurs="1" minOccurs="0"></xs:element>
<xs:element name="title" type="xs:string" maxOccurs="1" minOccurs="0"></xs:element>
<xs:element name="initials" type="xs:string" maxOccurs="1" minOccurs="0"></xs:element>
</xs:all>
</xs:complexType>
<xs:complexType name="Address">
<xs:all>
<xs:element name="additionalAddress1" type="xs:string" maxOccurs="1" minOccurs="0"></xs:element>
<xs:element name="additionalAddress2" type="xs:string" maxOccurs="1" minOccurs="0"></xs:element>
<xs:element name="additionalAddress3" type="xs:string" maxOccurs="1" minOccurs="0"></xs:element>
<xs:element name="city" type="xs:string" maxOccurs="1" minOccurs="0"></xs:element>
<xs:element name="country" type="xs:string" maxOccurs="1" minOccurs="0"></xs:element>
<xs:element name="streetName" type="xs:string" maxOccurs="1" minOccurs="0"></xs:element>
<xs:element name="streetNumber" type="xs:string" maxOccurs="1" minOccurs="0"></xs:element>
<xs:element name="zipCode" type="xs:string" maxOccurs="1" minOccurs="0"></xs:element>
<xs:element name="state" type="xs:string" maxOccurs="1" minOccurs="0"></xs:element>
<xs:element name="postbox" type="xs:string" maxOccurs="1" minOccurs="0"></xs:element>
</xs:all>
</xs:complexType>
<xs:complexType name="DeliveryData">
<xs:all>
<xs:element name="deliveryMethod" type="xs:string" maxOccurs="1" minOccurs="0"></xs:element>
</xs:all>
</xs:complexType>
<xs:element name="instalmentData">
<xs:complexType>
<xs:all>
<xs:element name="number" type="xs:string" maxOccurs="1" minOccurs="0"></xs:element>
<xs:element name="datesList" maxOccurs="1" minOccurs="0">
<xs:complexType>
<xs:sequence>
<xs:element name="date"
type="xs:string" maxOccurs="unbounded" minOccurs="1">
</xs:element>
</xs:sequence>
</xs:complexType>
</xs:element>
<xs:element name="transactionReferencesList" maxOccurs="1" minOccurs="0">
<xs:complexType>
<xs:sequence>
<xs:element name="transactionReference"
type="xs:string" maxOccurs="unbounded" minOccurs="1">
</xs:element>
</xs:sequence>
</xs:complexType>
</xs:element>
<xs:element name="amountsList" maxOccurs="1" minOccurs="0">
<xs:complexType>
<xs:sequence>
<xs:element name="amount"
type="xs:string" maxOccurs="unbounded" minOccurs="1">
</xs:element>
</xs:sequence>
</xs:complexType>
</xs:element>
<xs:element name="s10TransactionIdsList" maxOccurs="1" minOccurs="0">
<xs:complexType>
<xs:sequence>
<xs:element name="s10TransactionId"
type="xs:string" maxOccurs="unbounded" minOccurs="1">
</xs:element>
</xs:sequence>
</xs:complexType>
</xs:element>
</xs:all>
</xs:complexType>
</xs:element>
<xs:element name="paymentMeanData">
<xs:complexType>
<xs:all>
<xs:element name="accord" type="accord" maxOccurs="1" minOccurs="0"></xs:element>
<xs:element name="bancontact" type="bancontact" maxOccurs="1" minOccurs="0"></xs:element>
<xs:element name="cofinoga" type="cofinoga" maxOccurs="1" minOccurs="0"></xs:element>
</xs:all>
</xs:complexType>
</xs:element>
<xs:complexType name="walletOrder.paymentMeanData">
<xs:all>
<xs:element name="bancontact" type="walletOrder.paymentMeanData.bancontact" maxOccurs="1" minOccurs="0"/>
</xs:all>
</xs:complexType>
<xs:complexType name="accord">
<xs:all>
<xs:element name="settlementMode" type="xs:string" maxOccurs="1" minOccurs="0"></xs:element>
</xs:all>
</xs:complexType>
<xs:complexType name="bancontact">
<xs:all>
<xs:element name="initialAuthenticationCavv" type="xs:string" maxOccurs="1" minOccurs="0"></xs:element>
<xs:element name="bancontactMerchantCustomerAuthenticationMethod" type="xs:string" maxOccurs="1" minOccurs="0"></xs:element>
</xs:all>
</xs:complexType>
<xs:complexType name="walletOrder.paymentMeanData.bancontact">
<xs:all>
<xs:element name="bancontactMerchantCustomerAuthenticationMethod" type="xs:string" maxOccurs="1" minOccurs="0"></xs:element>
</xs:all>
</xs:complexType>
<xs:complexType name="cofinoga">
<xs:all>
<xs:element name="settlementMode" type="xs:string" maxOccurs="1" minOccurs="0"></xs:element>
</xs:all>
</xs:complexType>
<xs:complexType name="holderData">
<xs:all>
<xs:element name="birthDate" type="xs:string" maxOccurs="1" minOccurs="0"></xs:element>
</xs:all>
</xs:complexType>
<xs:element name="s10TransactionReference">
<xs:complexType>
<xs:all>
<xs:element name="s10TransactionId" type="xs:string" maxOccurs="1" minOccurs="0"></xs:element>
<xs:element name="s10TransactionIdDate" type="xs:string" maxOccurs="1" minOccurs="0"></xs:element>
</xs:all>
</xs:complexType>
</xs:element>
<xs:element name="s10FromTransactionReference">
<xs:complexType>
<xs:all>
<xs:element name="s10FromTransactionId" type="xs:string" maxOccurs="1" minOccurs="0"></xs:element>
<xs:element name="s10FromTransactionIdDate" type="xs:string" maxOccurs="1" minOccurs="0"></xs:element>
</xs:all>
</xs:complexType>
</xs:element>
<xs:element name="riskManagementCustomDataList">
<xs:complexType>
<xs:sequence>
<xs:element ref="riskManagementCustomData" maxOccurs="unbounded" minOccurs="1"/>
</xs:sequence>
</xs:complexType>
</xs:element>
<xs:element name="riskManagementCustomData">
<xs:complexType>
<xs:all>
<xs:element name="riskManagementCustomSequence" type="xs:string" maxOccurs="1" minOccurs="0"></xs:element>
<xs:element name="riskManagementCustomValue" type="xs:string" maxOccurs="1" minOccurs="0"></xs:element>
</xs:all>
</xs:complexType>
</xs:element>
<xs:element name="shoppingCartDetail">
<xs:complexType>
<xs:all>
<xs:element name="shoppingCartTotalAmount" type="xs:string" maxOccurs="1" minOccurs="0"></xs:element>
<xs:element name="shoppingCartTotalQuantity" type="xs:string" maxOccurs="1" minOccurs="0"></xs:element>
<xs:element name="shoppingCartTotalTaxAmount" type="xs:string" maxOccurs="1" minOccurs="0"></xs:element>
<xs:element name="mainProduct" type="xs:string" maxOccurs="1" minOccurs="0"></xs:element>
<xs:element name="ShoppingCartItemList" maxOccurs="1" minOccurs="0">
<xs:complexType>
<xs:sequence>
<xs:element ref="shoppingCartItem" maxOccurs="unbounded" minOccurs="1"/>
</xs:sequence>
</xs:complexType>
</xs:element>
</xs:all>
</xs:complexType>
</xs:element>
<xs:element name="shoppingCartItem">
<xs:complexType>
<xs:all>
<xs:element name="productName" type="xs:string" maxOccurs="1" minOccurs="0"></xs:element>
<xs:element name="productDescription" type="xs:string" maxOccurs="1" minOccurs="0"></xs:element>
<xs:element name="productCode" type="xs:string" maxOccurs="1" minOccurs="0"></xs:element>
<xs:element name="productSKU" type="xs:string" maxOccurs="1" minOccurs="0"></xs:element>
<xs:element name="productUnitAmount" type="xs:string" maxOccurs="1" minOccurs="0"></xs:element>
<xs:element name="productQuantity" type="xs:string" maxOccurs="1" minOccurs="0"></xs:element>
<xs:element name="productTaxRate" type="xs:string" maxOccurs="1" minOccurs="0"></xs:element>
<xs:element name="productUnitTaxAmount" type="xs:string" maxOccurs="1" minOccurs="0"></xs:element>
<xs:element name="productCategory" type="xs:string" maxOccurs="1" minOccurs="0"></xs:element>
<xs:element name="productTaxCategory" type="xs:string" maxOccurs="1" minOccurs="0"></xs:element>
<xs:element ref="travelData" maxOccurs="1" minOccurs="0"/>
</xs:all>
</xs:complexType>
</xs:element>
<xs:element name="travelData">
<xs:complexType>
<xs:all>
<xs:element name="numberOfTravelers" type="xs:long" maxOccurs="1" minOccurs="0"></xs:element>
<xs:element name="travelStartDateTime" type="xs:dateTime" maxOccurs="1" minOccurs="0"></xs:element>
<xs:element name="travelEndDateTime" type="xs:dateTime" maxOccurs="1" minOccurs="0"></xs:element>
<xs:element name="travelReason" type="xs:string" maxOccurs="1" minOccurs="0"></xs:element>
<xs:element name="travelCardPeriod" type="xs:string" maxOccurs="1" minOccurs="0"></xs:element>
<xs:element name="travelCardType" type="xs:string" maxOccurs="1" minOccurs="0"></xs:element>
<xs:element name="PassportDataList" maxOccurs="1" minOccurs="0">
<xs:complexType>
<xs:sequence>
<xs:element ref="passportData" maxOccurs="unbounded" minOccurs="1"/>
</xs:sequence>
</xs:complexType>
</xs:element>
<xs:element name="StayDataList" maxOccurs="1" minOccurs="0">
<xs:complexType>
<xs:sequence>
<xs:element ref="stayData" maxOccurs="unbounded" minOccurs="1"/>
</xs:sequence>
</xs:complexType>
</xs:element>
<xs:element name="JourneyDataList" maxOccurs="1" minOccurs="0">
<xs:complexType>
<xs:sequence>
<xs:element ref="journeyData" maxOccurs="unbounded" minOccurs="1"/>
</xs:sequence>
</xs:complexType>
</xs:element>
<xs:element name="travelingPayerIndicator" type="xs:string" maxOccurs="1" minOccurs="0"></xs:element>
<xs:element ref="bookingData" maxOccurs="1" minOccurs="0"></xs:element>
</xs:all>
</xs:complexType>
</xs:element>
<xs:element name="passportData">
<xs:complexType>
<xs:all>
<xs:element name="passportExpirationDate" type="xs:string" maxOccurs="1" minOccurs="0"></xs:element>
<xs:element name="passportIssueCountry" type="xs:string" maxOccurs="1" minOccurs="0"></xs:element>
</xs:all>
</xs:complexType>
</xs:element>
<xs:element name="stayData">
<xs:complexType>
<xs:all>
<xs:element name="stayLocation" type="xs:string" maxOccurs="1" minOccurs="0"></xs:element>
<xs:element name="stayArrivalDateTime" type="xs:dateTime" maxOccurs="1" minOccurs="0"></xs:element>
<xs:element name="stayDepartureDateTime" type="xs:dateTime" maxOccurs="1" minOccurs="0"></xs:element>
<xs:element name="numberOfNights" type="xs:long" maxOccurs="1" minOccurs="0"></xs:element>
<xs:element name="numberOfPeopleStaying" type="xs:long" maxOccurs="1" minOccurs="0"></xs:element>
<xs:element name="roomServiceLevel" type="xs:long" maxOccurs="1" minOccurs="0"></xs:element>
<xs:element name="stayNumberOfRooms" type="xs:long" maxOccurs="1" minOccurs="0"></xs:element>
<xs:element name="stayCategory" type="xs:string" maxOccurs="1" minOccurs="0"></xs:element>
<xs:element name="stayCompany" type="xs:string" maxOccurs="1" minOccurs="0"></xs:element>
<xs:element name="stayInsurance" type="xs:string" maxOccurs="1" minOccurs="0"></xs:element>
<xs:element name="stayInsuranceIndicator" type="xs:boolean" maxOccurs="1" minOccurs="0"></xs:element>
<xs:element name="stayRentalCarIndicator" type="xs:boolean" maxOccurs="1" minOccurs="0"></xs:element>
</xs:all>
</xs:complexType>
</xs:element>
<xs:element name="journeyData">
<xs:complexType>
<xs:all>
<xs:element name="departureLocation" type="xs:string" maxOccurs="1" minOccurs="0"></xs:element>
<xs:element name="arrivalLocation" type="xs:string" maxOccurs="1" minOccurs="0"></xs:element>
<xs:element name="destinationCountry" type="xs:string" maxOccurs="1" minOccurs="0"></xs:element>
<xs:element name="departureDateTime" type="xs:dateTime" maxOccurs="1" minOccurs="0"></xs:element>
<xs:element name="numberOfTickets" type="xs:long" maxOccurs="1" minOccurs="0"></xs:element>
<xs:element name="ticketIssuerName" type="xs:string" maxOccurs="1" minOccurs="0"></xs:element>
<xs:element name="ticketReference" type="xs:string" maxOccurs="1" minOccurs="0"></xs:element>
<xs:element name="ticketIssueCity" type="xs:string" maxOccurs="1" minOccurs="0"></xs:element>
<xs:element name="ticketIssueDate" type="xs:string" maxOccurs="1" minOccurs="0"></xs:element>
<xs:element name="fareBasis" type="xs:string" maxOccurs="1" minOccurs="0"></xs:element>
<xs:element name="carrierIdentifier" type="xs:string" maxOccurs="1" minOccurs="0"></xs:element>
<xs:element name="carrierName" type="xs:string" maxOccurs="1" minOccurs="0"></xs:element>
<xs:element name="classLevel" type="xs:string" maxOccurs="1" minOccurs="0"></xs:element>
<xs:element name="journeyModality" type="xs:string" maxOccurs="1" minOccurs="0"></xs:element>
<xs:element name="journeyMode" type="xs:string" maxOccurs="1" minOccurs="0"></xs:element>
<xs:element name="journeyStage" type="xs:string" maxOccurs="1" minOccurs="0"></xs:element>
<xs:element name="journeySequence" type="xs:long" maxOccurs="1" minOccurs="0"></xs:element>
<xs:element name="journeyInsurance" type="xs:string" maxOccurs="1" minOccurs="0"></xs:element>
<xs:element name="journeyInsuranceIndicator" type="xs:boolean" maxOccurs="1" minOccurs="0"></xs:element>
<xs:element name="journeyCancellableIndicator" type="xs:boolean" maxOccurs="1" minOccurs="0"></xs:element>
<xs:element name="luggageSupplementIndicator" type="xs:boolean" maxOccurs="1" minOccurs="0"></xs:element>
<xs:element name="ticketExchangeabilityIndicator" type="xs:boolean" maxOccurs="1" minOccurs="0"></xs:element>
<xs:element name="journeyAmount" type="xs:long" maxOccurs="1" minOccurs="0"></xs:element>
<xs:element name="journeyNature" type="xs:string" maxOccurs="1" minOccurs="0"></xs:element>
</xs:all>
</xs:complexType>
</xs:element>
<xs:element name="bookingData">
<xs:complexType>
<xs:all>
<xs:element name="bookingPlatform" type="xs:string" maxOccurs="1" minOccurs="0"></xs:element>
<xs:element name="bookingPlatformOrderId" type="xs:string" maxOccurs="1" minOccurs="0"></xs:element>
<xs:element name="bookingId" type="xs:string" maxOccurs="1" minOccurs="0"></xs:element>
<xs:element name="bookerFirstName" type="xs:string" maxOccurs="1" minOccurs="0"></xs:element>
<xs:element name="bookerLastName" type="xs:string" maxOccurs="1" minOccurs="0"></xs:element>
</xs:all>
</xs:complexType>
</xs:element>
<xs:element name="orderContext">
<xs:complexType>
<xs:all>
<xs:element name="customerHostName" type="xs:string" maxOccurs="1" minOccurs="0"></xs:element>
<xs:element name="customerBrowserType" type="xs:string" maxOccurs="1" minOccurs="0"></xs:element>
<xs:element name="customerANI" type="xs:string" maxOccurs="1" minOccurs="0"></xs:element>
<xs:element name="customerANIInformationIdentifier" type="xs:string" maxOccurs="1" minOccurs="0"></xs:element>
<xs:element name="merchantOrderSpecificDataList" maxOccurs="1" minOccurs="0">
<xs:complexType>
<xs:sequence>
<xs:element ref="merchantOrderSpecificData" maxOccurs="unbounded" minOccurs="1"/>
</xs:sequence>
</xs:complexType>
</xs:element>
</xs:all>
</xs:complexType>
</xs:element>
<xs:element name="merchantOrderSpecificData">
<xs:complexType>
<xs:all>
<xs:element name="merchantOrderSpecificDataReference" type="xs:string" maxOccurs="1" minOccurs="0"></xs:element>
<xs:element name="merchantOrderSpecificDataType" type="xs:string" maxOccurs="1" minOccurs="0"></xs:element>
<xs:element name="merchantOrderSpecificDataValue" type="xs:string" maxOccurs="1" minOccurs="0"></xs:element>
</xs:all>
</xs:complexType>
</xs:element>
<xs:element name="travelContext">
<xs:complexType>
<xs:all>
<xs:element name="departureDate" type="xs:string" maxOccurs="1" minOccurs="0"></xs:element>
<xs:element name="passengerName" type="xs:string" maxOccurs="1" minOccurs="0"></xs:element>
<xs:element name="originAirport" type="xs:string" maxOccurs="1" minOccurs="0"></xs:element>
<xs:element name="numberOfRoutingCities" type="xs:string" maxOccurs="1" minOccurs="0"></xs:element>
<xs:element name="routingCityList" maxOccurs="1" minOccurs="0">
<xs:complexType>
<xs:sequence>
<xs:element name="routingCity" type="xs:string" maxOccurs="unbounded" minOccurs="1">
</xs:element>
</xs:sequence>
</xs:complexType>
</xs:element>
<xs:element name="numberOfAirlineCarriers" type="xs:string" maxOccurs="1" minOccurs="0"></xs:element>
<xs:element name="airlineCarrierList" maxOccurs="1" minOccurs="0">
<xs:complexType>
<xs:sequence>
<xs:element name="airlineCarrier" type="xs:string" maxOccurs="unbounded" minOccurs="1">
</xs:element>
</xs:sequence>
</xs:complexType>
</xs:element>
<xs:element name="fareBasis" type="xs:string" maxOccurs="1" minOccurs="0"></xs:element>
<xs:element name="numberOfPassengers" type="xs:string" maxOccurs="1" minOccurs="0"></xs:element>
<xs:element name="destinationAirport" type="xs:string" maxOccurs="1" minOccurs="0"></xs:element>
<xs:element name="reservationCode" type="xs:string" maxOccurs="1" minOccurs="0"></xs:element>
</xs:all>
</xs:complexType>
</xs:element>
<xs:element name="authenticationData">
<xs:complexType>
<xs:all>
<xs:element name="cardAuthPolicy" maxOccurs="1" minOccurs="0">
<xs:complexType>
<xs:all>
<xs:element name="checkAVS" type="xs:string" maxOccurs="1" minOccurs="0"></xs:element>
<xs:element name="ignoreCSCCheckResult" type="xs:string" maxOccurs="1" minOccurs="0"></xs:element>
<xs:element name="ignorePostcodeCheckResult" type="xs:string" maxOccurs="1" minOccurs="0"></xs:element>
<xs:element name="ignoreAddressCheckResult" type="xs:string" maxOccurs="1" minOccurs="0"></xs:element>
<xs:element name="automaticReverse" type="xs:string" maxOccurs="1" minOccurs="0"></xs:element>
</xs:all>
</xs:complexType>
</xs:element>
</xs:all>
</xs:complexType>
</xs:element>
</xs:schema>
Fichier réponse
<?xml version="1.0" encoding="UTF-8" standalone="yes"?>
<xs:schema xmlns:xs="http://www.w3.org/2001/XMLSchema" elementFormDefault="qualified">
<xs:element name="file">
<xs:complexType>
<xs:sequence>
<xs:element ref="header" />
<xs:element ref="error-details" minOccurs="0" />
<xs:element ref="body" minOccurs="0" />
<xs:element ref="end" />
</xs:sequence>
<xs:attribute name="type" type="xs:string" use="required" fixed="response" />
<xs:attribute name="format" type="xs:string" use="required"/>
<xs:attribute name="version" type="xs:string" use="required"/>
</xs:complexType>
</xs:element>
<xs:element name="header">
<xs:complexType>
<xs:sequence>
<xs:element name="remitterId" type="xs:string" maxOccurs="1" minOccurs="1"/>
<xs:element name="date" type="xs:date" maxOccurs="1" minOccurs="1"/>
<xs:element name="time" type="xs:time" maxOccurs="1" minOccurs="1"/>
<xs:element name="sequence" type="xs:string" maxOccurs="1" minOccurs="1"/>
<xs:element name="processingResponseCode" type="xs:string" maxOccurs="1" minOccurs="1"/>
<xs:element name="beginProcessTime" type="xs:dateTime" maxOccurs="1" minOccurs="1"/>
<xs:element name="endProcessTime" type="xs:dateTime" maxOccurs="1" minOccurs="1"/>
</xs:sequence>
</xs:complexType>
</xs:element>
<xs:element name="body">
<xs:complexType>
<xs:choice minOccurs="0" maxOccurs="unbounded">
<xs:element ref="validate" />
<xs:element ref="refund" />
<xs:element ref="duplicate" />
<xs:element ref="cardOrder" />
<xs:element ref="directDebitOrder" />
<xs:element ref="cancel" />
<xs:element ref="credit" />
<xs:element ref="walletOrder" />
<xs:element ref="acceptChallenge" />
<xs:element ref="refuseChallenge" />
<xs:element ref="walletCredit" />
</xs:choice>
</xs:complexType>
</xs:element>
<!-- Error details for error response file -->
<xs:element name="error-details" type="xs:string" />
<xs:element name="end">
<xs:complexType>
<xs:attribute name="nbRecord" type="xs:string" use="required" />
</xs:complexType>
</xs:element>
<xs:element name="cardOrder">
<xs:complexType>
<xs:all>
<!-- REQUEST -->
<xs:element name="amount" type="xs:string" maxOccurs="1" minOccurs="1"/>
<xs:element name="captureDay" type="xs:string" maxOccurs="1" minOccurs="0"/>
<xs:element name="captureMode" type="xs:string" maxOccurs="1" minOccurs="0"/>
<xs:element name="currencyCode" type="xs:string" maxOccurs="1" minOccurs="1"/>
<xs:element name="customerEmail" type="xs:string" maxOccurs="1" minOccurs="0"/>
<xs:element name="customerId" type="xs:string" maxOccurs="1" minOccurs="0"/>
<xs:element name="customerIpAddress" type="xs:string" maxOccurs="1" minOccurs="0"/>
<xs:element ref="fraudData" maxOccurs="1" minOccurs="0"/>
<xs:element name="merchantId" type="xs:string" maxOccurs="1" minOccurs="1"/>
<xs:element name="merchantTransactionDateTime" type="xs:string" maxOccurs="1" minOccurs="0"/>
<xs:element name="orderChannel" type="xs:string" maxOccurs="1" minOccurs="1"/>
<xs:element name="orderId" type="xs:string" maxOccurs="1" minOccurs="0"/>
<xs:element name="paymentPattern" type="xs:string" maxOccurs="1" minOccurs="0"/>
<xs:element name="returnContext" type="xs:string" maxOccurs="1" minOccurs="0"/>
<xs:element name="statementReference" type="xs:string" maxOccurs="1" minOccurs="0"/>
<xs:element name="transactionReference" type="xs:string" maxOccurs="1" minOccurs="0"/>
<xs:element name="transactionOrigin" type="xs:string" maxOccurs="1" minOccurs="0"/>
<xs:element name="panType" type="xs:string" maxOccurs="1" minOccurs="0"/>
<xs:element ref="paymentMeanData" maxOccurs="1" minOccurs="0" />
<xs:element name="holderData" type="holderData" maxOccurs="1" minOccurs="0" />
<xs:element ref="s10TransactionReference" maxOccurs="1" minOccurs="0" />
<xs:element ref="orderContext" maxOccurs="1" minOccurs="0" />
<xs:element ref="travelContext" maxOccurs="1" minOccurs="0" />
<xs:element name="deliveryContact" type="Contact" maxOccurs="1" minOccurs="0"/>
<xs:element name="deliveryAddress" type="Address" maxOccurs="1" minOccurs="0"/>
<xs:element name="deliveryData" type="DeliveryData" maxOccurs="1" minOccurs="0"/>
<xs:element name="holderContact" type="Contact" maxOccurs="1" minOccurs="0"/>
<xs:element name="billingContact" type="Contact" maxOccurs="1" minOccurs="0"/>
<xs:element name="billingAddress" type="Address" maxOccurs="1" minOccurs="0"/>
<xs:element ref="authenticationData" maxOccurs="1" minOccurs="0"/>
<xs:element name="holderAddress" type="Address" maxOccurs="1" minOccurs="0"/>
<xs:element name="initialSchemeTransactionIdentifier" type="xs:string" maxOccurs="1" minOccurs="0"/>
<!-- RESPONSE -->
<xs:element name="acquirerResponseCode" type="xs:string" maxOccurs="1" minOccurs="0"/>
<xs:element name="authorisationId" type="xs:string" maxOccurs="1" minOccurs="0"/>
<xs:element name="complementaryCode" type="xs:string" maxOccurs="1" minOccurs="0"/>
<xs:element name="complementaryInfo" type="xs:string" maxOccurs="1" minOccurs="0"/>
<xs:element name="guaranteeIndicator" type="xs:string" maxOccurs="1" minOccurs="0"/>
<xs:element name="holderAuthentRelegation" type="xs:string" maxOccurs="1" minOccurs="0"/>
<xs:element name="holderAuthentStatus" type="xs:string" maxOccurs="1" minOccurs="0"/>
<xs:element name="maskedPan" type="xs:string" maxOccurs="1" minOccurs="0"/>
<xs:element name="officeBatchResponseCode" type="xs:string" maxOccurs="1" minOccurs="1"/>
<xs:element name="responseCode" type="xs:string" maxOccurs="1" minOccurs="0"/>
<xs:element name="transactionDateTime" type="xs:string" maxOccurs="1" minOccurs="0"/>
<xs:element name="tokenPan" type="xs:string" maxOccurs="1" minOccurs="0"/>
<xs:element name="authorMessageReference" type="xs:string" maxOccurs="1" minOccurs="0"/>
<xs:element name="acquirerResponseMessage" type="xs:string" maxOccurs="1" minOccurs="0"/>
<xs:element name="paymentMeanTradingName" type="xs:string" maxOccurs="1" minOccurs="0"/>
<xs:element ref="riskManagementCustomDataList" maxOccurs="1" minOccurs="0" />
<xs:element ref="shoppingCartDetail" maxOccurs="1" minOccurs="0" />
<xs:element ref="cardData" maxOccurs="1" minOccurs="0" />
<xs:element name="recurringResponseCode" type="xs:string" maxOccurs="1" minOccurs="0"/>
<!-- RMS fields -->
<xs:element name="preAuthorisationProfile" type="xs:string" maxOccurs="1" minOccurs="0"/>
<xs:element name="preAuthorisationProfileValue" type="xs:string" maxOccurs="1" minOccurs="0"/>
<xs:element minOccurs="0" name="preAuthorisationRuleResultList">
<xs:complexType>
<xs:sequence>
<xs:element maxOccurs="unbounded" minOccurs="0" name="ruleResult" type="RuleResult"/>
</xs:sequence>
</xs:complexType>
</xs:element>
<xs:element name="paymentMeanBrand" type="xs:string" maxOccurs="1" minOccurs="0"/>
<xs:element name="paymentMeanBrandSelectionStatus" type="xs:string" maxOccurs="1" minOccurs="0"/>
<xs:element name="transactionPlatform" type="xs:string" maxOccurs="1" minOccurs="0"/>
<xs:element name="cardCSCResultCode" type="xs:string" maxOccurs="1" minOccurs="0"/>
<xs:element name="avsPostcodeResponseCode" type="xs:string" maxOccurs="1" minOccurs="0"/>
<xs:element name="avsAddressResponseCode" type="xs:string" maxOccurs="1" minOccurs="0"/>
<xs:element name="authorisationTypeLabel" type="xs:string" maxOccurs="1" minOccurs="0"/>
<xs:element name="schemeTransactionIdentifier" type="xs:string" maxOccurs="1" minOccurs="0"/>
<xs:element name="paymentAccountReference" type="xs:string" maxOccurs="1" minOccurs="0"/>
<xs:element name="virtualCardIndicator" type="xs:string" maxOccurs="1" minOccurs="0"/>
<xs:element name="cardExpiryDate" type="xs:string" maxOccurs="1" minOccurs="0"/>
</xs:all>
<xs:attribute name="recordSequence" type="xs:string" use="required" />
</xs:complexType>
</xs:element>
<xs:element name="directDebitOrder">
<xs:complexType>
<xs:all>
<!-- REQUEST -->
<xs:element name="amount" type="xs:string" maxOccurs="1" minOccurs="1"/>
<xs:element name="captureDay" type="xs:string" maxOccurs="1" minOccurs="0"/>
<xs:element name="captureMode" type="xs:string" maxOccurs="1" minOccurs="0"/>
<xs:element name="currencyCode" type="xs:string" maxOccurs="1" minOccurs="1"/>
<xs:element name="customerId" type="xs:string" maxOccurs="1" minOccurs="0"/>
<xs:element name="customerIpAddress" type="xs:string" maxOccurs="1" minOccurs="0"/>
<xs:element ref="fraudData" maxOccurs="1" minOccurs="0"/>
<xs:element name="holderContact" type="Contact" maxOccurs="1" minOccurs="0"/>
<xs:element name="holderAddress" type="Address" maxOccurs="1" minOccurs="0"/>
<xs:element ref="instalmentData" minOccurs="0" maxOccurs="1" />
<xs:element name="mandateId" type="xs:string" maxOccurs="1" minOccurs="1"/>
<xs:element name="merchantId" type="xs:string" maxOccurs="1" minOccurs="1"/>
<xs:element name="merchantTransactionDateTime" type="xs:string" maxOccurs="1" minOccurs="0"/>
<xs:element name="paymentPattern" type="xs:string" maxOccurs="1" minOccurs="0"/>
<xs:element name="orderChannel" type="xs:string" maxOccurs="1" minOccurs="1"/>
<xs:element name="orderId" type="xs:string" maxOccurs="1" minOccurs="0"/>
<xs:element name="returnContext" type="xs:string" maxOccurs="1" minOccurs="0"/>
<xs:element name="statementReference" type="xs:string" maxOccurs="1" minOccurs="0"/>
<xs:element name="transactionReference" type="xs:string" maxOccurs="1" minOccurs="0"/>
<xs:element name="transactionOrigin" type="xs:string" maxOccurs="1" minOccurs="0"/>
<xs:element name="valueDate" type="xs:string" maxOccurs="1" minOccurs="0"/>
<xs:element ref="s10TransactionReference" maxOccurs="1" minOccurs="0" />
<!-- RESPONSE -->
<xs:element name="acquirerResponseCode" type="xs:string" maxOccurs="1" minOccurs="0"/>
<xs:element name="authorisationId" type="xs:string" maxOccurs="1" minOccurs="0"/>
<xs:element name="captureLimitDate" type="xs:string" maxOccurs="1" minOccurs="0"/>
<xs:element name="creditorId" type="xs:string" maxOccurs="1" minOccurs="0"/>
<xs:element name="guaranteeIndicator" type="xs:string" maxOccurs="1" minOccurs="0"/>
<xs:element name="holderAuthentRelegation" type="xs:string" maxOccurs="1" minOccurs="0"/>
<xs:element name="holderAuthentStatus" type="xs:string" maxOccurs="1" minOccurs="0"/>
<xs:element name="maskedPan" type="xs:string" maxOccurs="1" minOccurs="0"/>
<xs:element name="officeBatchResponseCode" type="xs:string" maxOccurs="1" minOccurs="1"/>
<xs:element name="responseCode" type="xs:string" maxOccurs="1" minOccurs="0"/>
<xs:element name="transactionActors" type="xs:string" maxOccurs="1" minOccurs="0"/>
<xs:element name="transactionDateTime" type="xs:string" maxOccurs="1" minOccurs="0"/>
<xs:element ref="riskManagementCustomDataList" maxOccurs="1" minOccurs="0" />
<xs:element ref="shoppingCartDetail" maxOccurs="1" minOccurs="0" />
<!-- RMS fields -->
<xs:element name="preAuthorisationProfile" type="xs:string" maxOccurs="1" minOccurs="0"/>
<xs:element name="preAuthorisationProfileValue" type="xs:string" maxOccurs="1" minOccurs="0"/>
<xs:element minOccurs="0" name="preAuthorisationRuleResultList">
<xs:complexType>
<xs:sequence>
<xs:element maxOccurs="unbounded" minOccurs="0" name="ruleResult" type="RuleResult"/>
</xs:sequence>
</xs:complexType>
</xs:element>
<xs:element name="transactionPlatform" type="xs:string" maxOccurs="1" minOccurs="0"/>
<xs:element name="secureReference" type="xs:string" maxOccurs="1" minOccurs="0"/>
</xs:all>
<xs:attribute name="recordSequence" type="xs:string" use="required" />
</xs:complexType>
</xs:element>
<xs:element name="credit">
<xs:complexType>
<xs:all>
<!-- REQUEST -->
<xs:element name="merchantId" type="xs:string" maxOccurs="1" minOccurs="1"/>
<xs:element name="transactionReference" type="xs:string" maxOccurs="1" minOccurs="0"/>
<xs:element name="amount" type="xs:string" maxOccurs="1" minOccurs="1"/>
<xs:element name="currencyCode" type="xs:string" maxOccurs="1" minOccurs="1"/>
<xs:element name="customerEmail" type="xs:string" maxOccurs="1" minOccurs="0"/>
<xs:element name="customerId" type="xs:string" maxOccurs="1" minOccurs="0"/>
<xs:element name="customerIpAddress" type="xs:string" maxOccurs="1" minOccurs="0"/>
<xs:element name="orderId" type="xs:string" maxOccurs="1" minOccurs="0"/>
<xs:element name="paymentMeanBrand" type="xs:string" maxOccurs="1" minOccurs="0"/>
<xs:element name="returnContext" type="xs:string" maxOccurs="1" minOccurs="0"/>
<xs:element name="transactionOrigin" type="xs:string" maxOccurs="1" minOccurs="0"/>
<xs:element name="panType" type="xs:string" maxOccurs="1" minOccurs="0"/>
<xs:element ref="s10TransactionReference" maxOccurs="1" minOccurs="0" />
<xs:element name="statementReference" type="xs:string" maxOccurs="1" minOccurs="0" />
<!-- RESPONSE -->
<xs:element name="responseCode" type="xs:string" maxOccurs="1" minOccurs="0"/>
<xs:element name="acquirerResponseCode" type="xs:string" maxOccurs="1" minOccurs="0"/>
<xs:element name="authorisationId" type="xs:string" maxOccurs="1" minOccurs="0"/>
<xs:element name="maskedPan" type="xs:string" maxOccurs="1" minOccurs="0"/>
<xs:element name="newStatus" type="xs:string" maxOccurs="1" minOccurs="0"/>
<xs:element name="operationDateTime" type="xs:string" maxOccurs="1" minOccurs="0"/>
<xs:element name="officeBatchResponseCode" type="xs:string" maxOccurs="1" minOccurs="1"/>
<xs:element name="transactionPlatform" type="xs:string" maxOccurs="1" minOccurs="0"/>
<xs:element name="virtualCardIndicator" type="xs:string" maxOccurs="1" minOccurs="0"/>
</xs:all>
<xs:attribute name="recordSequence" type="xs:string" use="required" />
</xs:complexType>
</xs:element>
<xs:element name="cancel">
<xs:complexType>
<xs:all>
<!-- REQUEST -->
<xs:element name="merchantId" type="xs:string" maxOccurs="1" minOccurs="1"/>
<xs:element name="transactionReference" type="xs:string" maxOccurs="1" minOccurs="0"/>
<xs:element name="amount" type="xs:string" maxOccurs="1" minOccurs="1"/>
<xs:element name="currencyCode" type="xs:string" maxOccurs="1" minOccurs="1"/>
<xs:element name="operationOrigin" type="xs:string" maxOccurs="1" minOccurs="0"/>
<xs:element ref="s10TransactionReference" maxOccurs="1" minOccurs="0" />
<!-- RESPONSE -->
<xs:element name="operationDateTime" type="xs:string" maxOccurs="1" minOccurs="0"/>
<xs:element name="responseCode" type="xs:string" maxOccurs="1" minOccurs="0"/>
<xs:element name="newStatus" type="xs:string" maxOccurs="1" minOccurs="0"/>
<xs:element name="newAmount" type="xs:string" maxOccurs="1" minOccurs="0"/>
<xs:element name="officeBatchResponseCode" type="xs:string" maxOccurs="1" minOccurs="1"/>
<xs:element name="schemeTransactionIdentifier" type="xs:string" maxOccurs="1" minOccurs="0"/>
</xs:all>
<xs:attribute name="recordSequence" type="xs:string" use="required" />
</xs:complexType>
</xs:element>
<xs:element name="refund">
<xs:complexType>
<xs:all>
<!-- REQUEST -->
<xs:element name="merchantId" type="xs:string" maxOccurs="1" minOccurs="1"/>
<xs:element name="transactionReference" type="xs:string" maxOccurs="1" minOccurs="0"/>
<xs:element name="operationAmount" type="xs:string" maxOccurs="1" minOccurs="1"/>
<xs:element name="currencyCode" type="xs:string" maxOccurs="1" minOccurs="1"/>
<xs:element name="operationOrigin" type="xs:string" maxOccurs="1" minOccurs="0"/>
<xs:element ref="s10TransactionReference" maxOccurs="1" minOccurs="0" />
<xs:element ref="shoppingCartDetail" maxOccurs="1" minOccurs="0" />
<!-- RESPONSE -->
<xs:element name="operationDateTime" type="xs:string" maxOccurs="1" minOccurs="0"/>
<xs:element name="transactionDateTime" type="xs:string" maxOccurs="1" minOccurs="0"/>
<xs:element name="responseCode" type="xs:string" maxOccurs="1" minOccurs="0"/>
<xs:element name="newStatus" type="xs:string" maxOccurs="1" minOccurs="0"/>
<xs:element name="newAmount" type="xs:string" maxOccurs="1" minOccurs="0"/>
<xs:element name="authorisationId" type="xs:string" maxOccurs="1" minOccurs="0"/>
<xs:element name="acquirerResponseCode" type="xs:string" maxOccurs="1" minOccurs="0"/>
<xs:element name="officeBatchResponseCode" type="xs:string" maxOccurs="1" minOccurs="1"/>
</xs:all>
<xs:attribute name="recordSequence" type="xs:string" use="required" />
</xs:complexType>
</xs:element>
<xs:element name="duplicate">
<xs:complexType>
<xs:all>
<!-- REQUEST -->
<xs:element name="merchantId" type="xs:string" maxOccurs="1" minOccurs="0"/>
<xs:element name="transactionReference" type="xs:string" maxOccurs="1" minOccurs="0"/>
<xs:element name="amount" type="xs:string" maxOccurs="1" minOccurs="1"/>
<xs:element name="currencyCode" type="xs:string" maxOccurs="1" minOccurs="1"/>
<xs:element name="captureDay" type="xs:string" maxOccurs="1" minOccurs="0"/>
<xs:element name="captureMode" type="xs:string" maxOccurs="1" minOccurs="0"/>
<xs:element name="customerEmail" type="xs:string" maxOccurs="1" minOccurs="0"/>
<xs:element name="customerId" type="xs:string" maxOccurs="1" minOccurs="0"/>
<xs:element name="customerIpAddress" type="xs:string" maxOccurs="1" minOccurs="0"/>
<xs:element ref="fraudData" maxOccurs="1" minOccurs="0"/>
<xs:element name="fromTransactionReference" type="xs:string" maxOccurs="1" minOccurs="0"/>
<xs:element name="merchantTransactionDateTime" type="xs:string" maxOccurs="1" minOccurs="0"/>
<xs:element name="orderChannel" type="xs:string" maxOccurs="1" minOccurs="1"/>
<xs:element name="orderId" type="xs:string" maxOccurs="1" minOccurs="0"/>
<xs:element name="returnContext" type="xs:string" maxOccurs="1" minOccurs="0"/>
<xs:element name="transactionOrigin" type="xs:string" maxOccurs="1" minOccurs="0"/>
<xs:element name="fromMerchantId" type="xs:string" maxOccurs="1" minOccurs="0"/>
<xs:element name="statementReference" type="xs:string" maxOccurs="1" minOccurs="0"/>
<xs:element ref="s10TransactionReference" maxOccurs="1" minOccurs="0" />
<xs:element ref="s10FromTransactionReference" maxOccurs="1" minOccurs="0" />
<xs:element ref="orderContext" maxOccurs="1" minOccurs="0" />
<xs:element ref="travelContext" maxOccurs="1" minOccurs="0" />
<xs:element name="deliveryContact" type="Contact" maxOccurs="1" minOccurs="0"/>
<xs:element name="deliveryAddress" type="Address" maxOccurs="1" minOccurs="0"/>
<xs:element name="deliveryData" type="DeliveryData" maxOccurs="1" minOccurs="0"/>
<xs:element name="holderContact" type="Contact" maxOccurs="1" minOccurs="0"/>
<xs:element name="billingContact" type="Contact" maxOccurs="1" minOccurs="0"/>
<xs:element name="billingAddress" type="Address" maxOccurs="1" minOccurs="0"/>
<xs:element ref="authenticationData" maxOccurs="1" minOccurs="0"/>
<xs:element name="holderAddress" type="Address" maxOccurs="1" minOccurs="0"/>
<xs:element ref="shoppingCartDetail" maxOccurs="1" minOccurs="0" />
<!-- RESPONSE -->
<xs:element name="authorisationId" type="xs:string" maxOccurs="1" minOccurs="0"/>
<xs:element name="acquirerResponseCode" type="xs:string" maxOccurs="1" minOccurs="0"/>
<xs:element name="complementaryCode" type="xs:string" maxOccurs="1" minOccurs="0"/>
<xs:element name="complementaryInfo" type="xs:string" maxOccurs="1" minOccurs="0"/>
<xs:element name="responseCode" type="xs:string" maxOccurs="1" minOccurs="0"/>
<xs:element name="scoreColor" type="xs:string" maxOccurs="1" minOccurs="0"/>
<xs:element name="scoreInfo" type="xs:string" maxOccurs="1" minOccurs="0"/>
<xs:element name="scoreProfile" type="xs:string" maxOccurs="1" minOccurs="0"/>
<xs:element name="scoreThreshold" type="xs:string" maxOccurs="1" minOccurs="0"/>
<xs:element name="scoreValue" type="xs:string" maxOccurs="1" minOccurs="0"/>
<xs:element name="transactionDateTime" type="xs:string" maxOccurs="1" minOccurs="0"/>
<xs:element name="officeBatchResponseCode" type="xs:string" maxOccurs="1" minOccurs="1"/>
<xs:element name="maskedPan" type="xs:string" maxOccurs="1" minOccurs="0"/>
<xs:element name="panExpiryDate" type="xs:string" maxOccurs="1" minOccurs="0"/>
<xs:element name="paymentMeanBrand" type="xs:string" maxOccurs="1" minOccurs="0"/>
<xs:element ref="cardData" maxOccurs="1" minOccurs="0" />
<xs:element name="avsPostcodeResponseCode" type="xs:string" maxOccurs="1" minOccurs="0"/>
<xs:element name="avsAddressResponseCode" type="xs:string" maxOccurs="1" minOccurs="0"/>
<xs:element name="schemeTransactionIdentifier" type="xs:string" maxOccurs="1" minOccurs="0"/>
<xs:element name="paymentAccountReference" type="xs:string" maxOccurs="1" minOccurs="0"/>
<!-- RMS fields -->
<xs:element name="preAuthorisationProfile" type="xs:string" maxOccurs="1" minOccurs="0"/>
<xs:element name="preAuthorisationProfileValue" type="xs:string" maxOccurs="1" minOccurs="0"/>
<xs:element minOccurs="0" name="preAuthorisationRuleResultList">
<xs:complexType>
<xs:sequence>
<xs:element maxOccurs="unbounded" minOccurs="0" name="ruleResult" type="RuleResult"/>
</xs:sequence>
</xs:complexType>
</xs:element>
<xs:element name="paymentMeanBrandSelectionStatus" type="xs:string" maxOccurs="1" minOccurs="0"/>
<xs:element name="transactionPlatform" type="xs:string" maxOccurs="1" minOccurs="0"/>
<xs:element name="paymentAccountReference" type="xs:string" maxOccurs="1" minOccurs="0"/>
<xs:element name="virtualCardIndicator" type="xs:string" maxOccurs="1" minOccurs="0"/>
<xs:element name="tokenPan" type="xs:string" maxOccurs="1" minOccurs="0"/>
<xs:element name="initialSchemeTransactionIdentifier" type="xs:string" maxOccurs="1" minOccurs="0"/>
</xs:all>
<xs:attribute name="recordSequence" type="xs:string" use="required" />
</xs:complexType>
</xs:element>
<xs:element name="validate">
<xs:complexType>
<xs:all>
<!-- REQUEST -->
<xs:element name="merchantId" type="xs:string" maxOccurs="1" minOccurs="1"/>
<xs:element name="transactionReference" type="xs:string" maxOccurs="1" minOccurs="0"/>
<xs:element name="operationAmount" type="xs:string" maxOccurs="1" minOccurs="1"/>
<xs:element name="currencyCode" type="xs:string" maxOccurs="1" minOccurs="1"/>
<xs:element name="operationOrigin" type="xs:string" maxOccurs="1" minOccurs="0"/>
<xs:element ref="s10TransactionReference" maxOccurs="1" minOccurs="0" />
<xs:element name="lastRecoveryIndicator" type="xs:string" maxOccurs="1" minOccurs="0"/>
<!-- RESPONSE -->
<xs:element name="operationDateTime" type="xs:string" maxOccurs="1" minOccurs="0"/>
<xs:element name="responseCode" type="xs:string" maxOccurs="1" minOccurs="0"/>
<xs:element name="newStatus" type="xs:string" maxOccurs="1" minOccurs="0"/>
<xs:element name="newAmount" type="xs:string" maxOccurs="1" minOccurs="0"/>
<xs:element name="authorisationId" type="xs:string" maxOccurs="1" minOccurs="0"/>
<xs:element name="acquirerResponseCode" type="xs:string" maxOccurs="1" minOccurs="0"/>
<xs:element name="officeBatchResponseCode" type="xs:string" maxOccurs="1" minOccurs="1"/>
<xs:element name="captureLimitDate" type="xs:string" maxOccurs="1" minOccurs="0"/>
<xs:element name="schemeTransactionIdentifier" type="xs:string" maxOccurs="1" minOccurs="0"/>
<xs:element name="paymentAccountReference" type="xs:string" maxOccurs="1" minOccurs="0"/>
<xs:element name="initialSchemeTransactionIdentifier" type="xs:string" maxOccurs="1" minOccurs="0"/>
</xs:all>
<xs:attribute name="recordSequence" type="xs:string" use="required" />
</xs:complexType>
</xs:element>
<xs:element name="walletOrder">
<xs:complexType>
<xs:all>
<!-- REQUEST -->
<xs:element name="amount" type="xs:string" maxOccurs="1" minOccurs="1"/>
<xs:element name="captureDay" type="xs:string" maxOccurs="1" minOccurs="0"/>
<xs:element name="captureMode" type="xs:string" maxOccurs="1" minOccurs="0"/>
<xs:element name="currencyCode" type="xs:string" maxOccurs="1" minOccurs="1"/>
<xs:element name="customerEmail" type="xs:string" maxOccurs="1" minOccurs="0"/>
<xs:element name="customerId" type="xs:string" maxOccurs="1" minOccurs="0"/>
<xs:element name="customerIpAddress" type="xs:string" maxOccurs="1" minOccurs="0"/>
<xs:element ref="fraudData" maxOccurs="1" minOccurs="0"/>
<xs:element name="merchantId" type="xs:string" maxOccurs="1" minOccurs="1"/>
<xs:element name="merchantTransactionDateTime" type="xs:string" maxOccurs="1" minOccurs="0"/>
<xs:element name="orderChannel" type="xs:string" maxOccurs="1" minOccurs="1"/>
<xs:element name="orderId" type="xs:string" maxOccurs="1" minOccurs="0"/>
<xs:element name="paymentMeanId" type="xs:string" maxOccurs="1" minOccurs="0"/>
<xs:element name="returnContext" type="xs:string" maxOccurs="1" minOccurs="0"/>
<xs:element name="statementReference" type="xs:string" maxOccurs="1" minOccurs="0"/>
<xs:element name="transactionReference" type="xs:string" maxOccurs="1" minOccurs="0"/>
<xs:element name="merchantWalletId" type="xs:string" maxOccurs="1" minOccurs="1"/>
<xs:element name="transactionOrigin" type="xs:string" maxOccurs="1" minOccurs="0"/>
<xs:element name="paymentPattern" type="xs:string" maxOccurs="1" minOccurs="0"/>
<xs:element ref="s10TransactionReference" maxOccurs="1" minOccurs="0" />
<xs:element ref="orderContext" maxOccurs="1" minOccurs="0" />
<xs:element ref="travelContext" maxOccurs="1" minOccurs="0" />
<xs:element name="deliveryContact" type="Contact" maxOccurs="1" minOccurs="0"/>
<xs:element name="deliveryAddress" type="Address" maxOccurs="1" minOccurs="0"/>
<xs:element name="deliveryData" type="DeliveryData" maxOccurs="1" minOccurs="0"/>
<xs:element name="holderContact" type="Contact" maxOccurs="1" minOccurs="0"/>
<xs:element name="billingContact" type="Contact" maxOccurs="1" minOccurs="0"/>
<xs:element name="billingAddress" type="Address" maxOccurs="1" minOccurs="0"/>
<xs:element ref="authenticationData" maxOccurs="1" minOccurs="0"/>
<xs:element name="holderAddress" type="Address" maxOccurs="1" minOccurs="0"/>
<xs:element ref="shoppingCartDetail" maxOccurs="1" minOccurs="0">
<xs:element name="initialSchemeTransactionIdentifier" type="xs:string" maxOccurs="1" minOccurs="0"/>
<xs:element name="paymentMeanData" type="walletOrder.paymentMeanData" maxOccurs="1" minOccurs="0"/>
<!-- RESPONSE -->
<xs:element name="acquirerResponseCode" type="xs:string" maxOccurs="1" minOccurs="0"/>
<xs:element name="authorisationId" type="xs:string" maxOccurs="1" minOccurs="0"/>
<xs:element name="complementaryCode" type="xs:string" maxOccurs="1" minOccurs="0"/>
<xs:element name="complementaryInfo" type="xs:string" maxOccurs="1" minOccurs="0"/>
<xs:element name="guaranteeIndicator" type="xs:string" maxOccurs="1" minOccurs="0"/>
<xs:element name="holderAuthentRelegation" type="xs:string" maxOccurs="1" minOccurs="0"/>
<xs:element name="holderAuthentStatus" type="xs:string" maxOccurs="1" minOccurs="0"/>
<xs:element name="maskedPan" type="xs:string" maxOccurs="1" minOccurs="0"/>
<xs:element name="officeBatchResponseCode" type="xs:string" maxOccurs="1" minOccurs="1"/>
<xs:element name="responseCode" type="xs:string" maxOccurs="1" minOccurs="0"/>
<xs:element name="transactionDateTime" type="xs:string" maxOccurs="1" minOccurs="0"/>
<xs:element name="tokenPan" type="xs:string" maxOccurs="1" minOccurs="0"/>
<xs:element ref="cardData" maxOccurs="1" minOccurs="0" />
<xs:element name="cardCSCResultCode" type="xs:string" maxOccurs="1" minOccurs="0"/>
<xs:element name="avsPostcodeResponseCode" type="xs:string" maxOccurs="1" minOccurs="0"/>
<xs:element name="avsAddressResponseCode" type="xs:string" maxOccurs="1" minOccurs="0"/>
<!-- RMS fields -->
<xs:element name="preAuthorisationProfile" type="xs:string" maxOccurs="1" minOccurs="0"/>
<xs:element name="preAuthorisationProfileValue" type="xs:string" maxOccurs="1" minOccurs="0"/>
<xs:element minOccurs="0" name="preAuthorisationRuleResultList">
<xs:complexType>
<xs:sequence>
<xs:element maxOccurs="unbounded" minOccurs="0" name="ruleResult" type="RuleResult"/>
</xs:sequence>
</xs:complexType>
</xs:element>
<xs:element name="transactionPlatform" type="xs:string" maxOccurs="1" minOccurs="0"/>
<xs:element name="authorMessageReference" type="xs:string" maxOccurs="1" minOccurs="0"/>
<xs:element name="authorisationTypeLabel" type="xs:string" maxOccurs="1" minOccurs="0"/>
<xs:element name="schemeTransactionIdentifier" type="xs:string" maxOccurs="1" minOccurs="0"/>
<xs:element name="paymentAccountReference" type="xs:string" maxOccurs="1" minOccurs="0"/>
<xs:element name="paymentMeansBrand" type="xs:string" maxOccurs="1" minOccurs="0"/>
<xs:element name="paymentMeansBrandSelectionStatus" type="xs:string" maxOccurs="1" minOccurs="0"/>
<xs:element name="virtualCardIndicator" type="xs:string" maxOccurs="1" minOccurs="0"/>
<xs:element name="cardExpiryDate" type="xs:string" maxOccurs="1" minOccurs="0"/>
</xs:all>
<xs:attribute name="recordSequence" type="xs:string" use="required" />
</xs:complexType>
</xs:element>
<xs:element name="walletCredit">
<xs:complexType>
<xs:all>
<!-- REQUEST -->
<xs:element name="merchantId" type="xs:string" maxOccurs="1" minOccurs="1"/>
<xs:element name="transactionReference" type="xs:string" maxOccurs="1" minOccurs="0"/>
<xs:element name="amount" type="xs:string" maxOccurs="1" minOccurs="1"/>
<xs:element name="merchantWalletId" type="xs:string" maxOccurs="1" minOccurs="1"/>
<xs:element name="paymentMeanId" type="xs:string" maxOccurs="1" minOccurs="1"/>
<xs:element name="currencyCode" type="xs:string" maxOccurs="1" minOccurs="1"/>
<xs:element name="customerEmail" type="xs:string" maxOccurs="1" minOccurs="0"/>
<xs:element name="customerId" type="xs:string" maxOccurs="1" minOccurs="0"/>
<xs:element name="customerIpAddress" type="xs:string" maxOccurs="1" minOccurs="0"/>
<xs:element name="orderChannel" type="xs:string" maxOccurs="1" minOccurs="0"/>
<xs:element name="orderId" type="xs:string" maxOccurs="1" minOccurs="0"/>
<xs:element name="returnContext" type="xs:string" maxOccurs="1" minOccurs="0"/>
<xs:element name="transactionOrigin" type="xs:string" maxOccurs="1" minOccurs="0"/>
<xs:element ref="s10TransactionReference" maxOccurs="1" minOccurs="0" />
<xs:element name="statementReference" type="xs:string" maxOccurs="1" minOccurs="0" />
<!-- RESPONSE -->
<xs:element name="responseCode" type="xs:string" maxOccurs="1" minOccurs="0"/>
<xs:element name="acquirerResponseCode" type="xs:string" maxOccurs="1" minOccurs="0"/>
<xs:element name="authorisationId" type="xs:string" maxOccurs="1" minOccurs="0"/>
<xs:element name="maskedPan" type="xs:string" maxOccurs="1" minOccurs="0"/>
<xs:element name="paymentMeanBrand" type="xs:string" maxOccurs="1" minOccurs="0"/>
<xs:element name="newStatus" type="xs:string" maxOccurs="1" minOccurs="0"/>
<xs:element name="operationDateTime" type="xs:string" maxOccurs="1" minOccurs="0"/>
<xs:element name="officeBatchResponseCode" type="xs:string" maxOccurs="1" minOccurs="1"/>
<xs:element name="transactionPlatform" type="xs:string" maxOccurs="1" minOccurs="0"/>
<xs:element name="virtualCardIndicator" type="xs:string" maxOccurs="1" minOccurs="0"/>
</xs:all>
<xs:attribute name="recordSequence" type="xs:string" use="required" />
</xs:complexType>
</xs:element>
<xs:element name="acceptChallenge">
<xs:complexType>
<xs:all>
<!-- REQUEST -->
<xs:element name="comment" type="xs:string" maxOccurs="1" minOccurs="0"/>
<xs:element name="merchantId" type="xs:string" maxOccurs="1" minOccurs="1"/>
<xs:element name="operationOrigin" type="xs:string" maxOccurs="1" minOccurs="0"/>
<xs:element name="transactionReference" type="xs:string" maxOccurs="1" minOccurs="0"/>
<xs:element name="validationIndicator" type="xs:string" maxOccurs="1" minOccurs="0"/>
<xs:element ref="s10TransactionReference" maxOccurs="1" minOccurs="0" />
<xs:element ref="orderContext" maxOccurs="1" minOccurs="0" />
<xs:element ref="travelContext" maxOccurs="1" minOccurs="0" />
<!-- RESPONSE -->
<xs:element name="acquirerResponseCode" type="xs:string" maxOccurs="1" minOccurs="0"/>
<xs:element name="authorisationId" type="xs:string" maxOccurs="1" minOccurs="0"/>
<xs:element name="captureLimitDate" type="xs:string" maxOccurs="1" minOccurs="0"/>
<xs:element name="newStatus" type="xs:string" maxOccurs="1" minOccurs="0"/>
<xs:element name="operationDateTime" type="xs:string" maxOccurs="1" minOccurs="0"/>
<xs:element name="responseCode" type="xs:string" maxOccurs="1" minOccurs="0"/>
<xs:element name="officeBatchResponseCode" type="xs:string" maxOccurs="1" minOccurs="1"/>
<xs:element name="schemeTransactionIdentifier" type="xs:string" maxOccurs="1" minOccurs="0"/>
<xs:element name="paymentAccountReference" type="xs:string" maxOccurs="1" minOccurs="0"/>
</xs:all>
<xs:attribute name="recordSequence" type="xs:string" use="required" />
</xs:complexType>
</xs:element>
<xs:element name="refuseChallenge">
<xs:complexType>
<xs:all>
<!-- REQUEST -->
<xs:element name="comment" type="xs:string" maxOccurs="1" minOccurs="0"/>
<xs:element name="merchantId" type="xs:string" maxOccurs="1" minOccurs="1"/>
<xs:element name="operationOrigin" type="xs:string" maxOccurs="1" minOccurs="0"/>
<xs:element name="transactionReference" type="xs:string" maxOccurs="1" minOccurs="0"/>
<xs:element ref="s10TransactionReference" maxOccurs="1" minOccurs="0" />
<!-- RESPONSE -->
<xs:element name="newStatus" type="xs:string" maxOccurs="1" minOccurs="0"/>
<xs:element name="operationDateTime" type="xs:string" maxOccurs="1" minOccurs="0"/>
<xs:element name="responseCode" type="xs:string" maxOccurs="1" minOccurs="0"/>
<xs:element name="officeBatchResponseCode" type="xs:string" maxOccurs="1" minOccurs="1"/>
</xs:all>
<xs:attribute name="recordSequence" type="xs:string" use="required" />
</xs:complexType>
</xs:element>
<xs:element name="fraudData">
<xs:complexType>
<xs:sequence>
<xs:element name="bypass3DS" type="xs:string" maxOccurs="1" minOccurs="0"></xs:element>
<xs:element name="bypassCtrlList" maxOccurs="1" minOccurs="0">
<xs:complexType>
<xs:sequence>
<xs:element name="ctrl"
type="xs:string" maxOccurs="unbounded" minOccurs="1">
</xs:element>
</xs:sequence>
</xs:complexType>
</xs:element>
<xs:element name="bypassInfoList" maxOccurs="1" minOccurs="0">
<xs:complexType>
<xs:sequence>
<xs:element name="info"
type="xs:string" maxOccurs="unbounded" minOccurs="1">
</xs:element>
</xs:sequence>
</xs:complexType>
</xs:element>
<xs:choice maxOccurs="1" minOccurs="0">
<xs:element name="allowedCardCountryList"
type="CountryList">
</xs:element>
<xs:element name="deniedCardCountryList"
type="CountryList">
</xs:element>
</xs:choice>
<xs:choice maxOccurs="1" minOccurs="0">
<xs:element name="allowedCardArea"
type="xs:string">
</xs:element>
<xs:element name="deniedCardArea"
type="xs:string">
</xs:element>
</xs:choice>
<xs:choice maxOccurs="1" minOccurs="0">
<xs:element name="allowedIpCountryList"
type="CountryList">
</xs:element>
<xs:element name="deniedIpCountryList"
type="CountryList">
</xs:element>
</xs:choice>
<xs:choice maxOccurs="1" minOccurs="0">
<xs:element name="allowedIpArea" type="xs:string"></xs:element>
<xs:element name="deniedIpArea" type="xs:string"></xs:element>
</xs:choice>
<xs:element minOccurs="0" name="riskManagementDynamicSettingList">
<xs:complexType>
<xs:sequence>
<xs:element maxOccurs="unbounded" minOccurs="0" name="riskManagementDynamicSetting" type="RiskManagementDynamicSetting"/>
</xs:sequence>
</xs:complexType>
</xs:element>
</xs:sequence>
</xs:complexType>
</xs:element>
<xs:complexType name="CountryList">
<xs:sequence>
<xs:element name="country" type="xs:string" maxOccurs="unbounded" minOccurs="1"></xs:element>
</xs:sequence>
</xs:complexType>
<xs:complexType name="RiskManagementDynamicSetting">
<xs:sequence>
<xs:element name="riskManagementDynamicParam" type="xs:string" maxOccurs="1" minOccurs="1"></xs:element>
<xs:element name="riskManagementDynamicValue" type="xs:string" maxOccurs="1" minOccurs="1"></xs:element>
</xs:sequence>
</xs:complexType>
<xs:complexType name="Contact">
<xs:all>
<xs:element name="email" type="xs:string" maxOccurs="1" minOccurs="0"></xs:element>
<xs:element name="firstName" type="xs:string" maxOccurs="1" minOccurs="0"></xs:element>
<xs:element name="lastName" type="xs:string" maxOccurs="1" minOccurs="0"></xs:element>
<xs:element name="gender" type="xs:string" maxOccurs="1" minOccurs="0"></xs:element>
<xs:element name="phone" type="xs:string" maxOccurs="1" minOccurs="0"></xs:element>
<xs:element name="mobile" type="xs:string" maxOccurs="1" minOccurs="0"></xs:element>
<xs:element name="title" type="xs:string" maxOccurs="1" minOccurs="0"></xs:element>
<xs:element name="initials" type="xs:string" maxOccurs="1" minOccurs="0"></xs:element>
</xs:all>
</xs:complexType>
<xs:complexType name="Address">
<xs:all>
<xs:element name="additionalAddress1" type="xs:string" maxOccurs="1" minOccurs="0"></xs:element>
<xs:element name="additionalAddress2" type="xs:string" maxOccurs="1" minOccurs="0"></xs:element>
<xs:element name="additionalAddress3" type="xs:string" maxOccurs="1" minOccurs="0"></xs:element>
<xs:element name="city" type="xs:string" maxOccurs="1" minOccurs="0"></xs:element>
<xs:element name="country" type="xs:string" maxOccurs="1" minOccurs="0"></xs:element>
<xs:element name="streetName" type="xs:string" maxOccurs="1" minOccurs="0"></xs:element>
<xs:element name="streetNumber" type="xs:string" maxOccurs="1" minOccurs="0"></xs:element>
<xs:element name="zipCode" type="xs:string" maxOccurs="1" minOccurs="0"></xs:element>
<xs:element name="state" type="xs:string" maxOccurs="1" minOccurs="0"></xs:element>
<xs:element name="postbox" type="xs:string" maxOccurs="1" minOccurs="0"></xs:element>
</xs:all>
</xs:complexType>
<xs:complexType name="DeliveryData">
<xs:all>
<xs:element name="deliveryMethod" type="xs:string" maxOccurs="1" minOccurs="0"></xs:element>
</xs:all>
</xs:complexType>
<xs:element name="instalmentData">
<xs:complexType>
<xs:all>
<xs:element name="number" type="xs:string" maxOccurs="1" minOccurs="0"></xs:element>
<xs:element name="datesList" maxOccurs="1" minOccurs="0">
<xs:complexType>
<xs:sequence>
<xs:element name="date"
type="xs:string" maxOccurs="unbounded" minOccurs="1">
</xs:element>
</xs:sequence>
</xs:complexType>
</xs:element>
<xs:element name="transactionReferencesList" maxOccurs="1" minOccurs="0">
<xs:complexType>
<xs:sequence>
<xs:element name="transactionReference"
type="xs:string" maxOccurs="unbounded" minOccurs="1">
</xs:element>
</xs:sequence>
</xs:complexType>
</xs:element>
<xs:element name="amountsList" maxOccurs="1" minOccurs="0">
<xs:complexType>
<xs:sequence>
<xs:element name="amount"
type="xs:string" maxOccurs="unbounded" minOccurs="1">
</xs:element>
</xs:sequence>
</xs:complexType>
</xs:element>
<xs:element name="s10TransactionIdsList" maxOccurs="1" minOccurs="0">
<xs:complexType>
<xs:sequence>
<xs:element name="s10TransactionId"
type="xs:string" maxOccurs="unbounded" minOccurs="1">
</xs:element>
</xs:sequence>
</xs:complexType>
</xs:element>
</xs:all>
</xs:complexType>
</xs:element>
<xs:element name="paymentMeanData">
<xs:complexType>
<xs:all>
<xs:element name="accord" type="accord" maxOccurs="1" minOccurs="0"></xs:element>
<xs:element name="bancontact" type="bancontact" maxOccurs="1" minOccurs="0"></xs:element>
<xs:element name="cofinoga" type="cofinoga" maxOccurs="1" minOccurs="0"></xs:element>
</xs:all>
</xs:complexType>
</xs:element>
<xs:complexType name="walletOrder.paymentMeanData">
<xs:all>
<xs:element name="bancontact" type="walletOrder.paymentMeanData.bancontact" maxOccurs="1" minOccurs="0"/>
</xs:all>
</xs:complexType>
<xs:complexType name="accord">
<xs:all>
<xs:element name="additionalAuthorisationNumber" type="xs:string" maxOccurs="1" minOccurs="0"></xs:element>
<xs:element name="settlementMode" type="xs:string" maxOccurs="1" minOccurs="0"></xs:element>
</xs:all>
</xs:complexType>
<xs:complexType name="bancontact">
<xs:all>
<xs:element name="initialAuthenticationCavv" type="xs:string" maxOccurs="1" minOccurs="0"></xs:element>
<xs:element name="bancontactMerchantCustomerAuthenticationMethod" type="xs:string" maxOccurs="1" minOccurs="0"></xs:element>
</xs:all>
</xs:complexType>
<xs:complexType name="walletOrder.paymentMeanData.bancontact">
<xs:all>
<xs:element name="bancontactMerchantCustomerAuthenticationMethod" type="xs:string" maxOccurs="1" minOccurs="0"></xs:element>
</xs:all>
</xs:complexType>
<xs:complexType name="cofinoga">
<xs:all>
<xs:element name="settlementMode" type="xs:string" maxOccurs="1" minOccurs="0"></xs:element>
</xs:all>
</xs:complexType>
<xs:complexType name="holderData">
<xs:all>
<xs:element name="birthDate" type="xs:string" maxOccurs="1" minOccurs="0"></xs:element>
</xs:all>
</xs:complexType>
<xs:element name="s10TransactionReference">
<xs:complexType>
<xs:all>
<xs:element name="s10TransactionId" type="xs:string" maxOccurs="1" minOccurs="0"></xs:element>
<xs:element name="s10TransactionIdDate" type="xs:string" maxOccurs="1" minOccurs="0"></xs:element>
</xs:all>
</xs:complexType>
</xs:element>
<xs:element name="s10FromTransactionReference">
<xs:complexType>
<xs:all>
<xs:element name="s10FromTransactionId" type="xs:string" maxOccurs="1" minOccurs="0"></xs:element>
<xs:element name="s10FromTransactionIdDate" type="xs:string" maxOccurs="1" minOccurs="0"></xs:element>
</xs:all>
</xs:complexType>
</xs:element>
<xs:element name="riskManagementCustomDataList">
<xs:complexType>
<xs:sequence>
<xs:element name="riskManagementCustomData"
type="xs:string" maxOccurs="unbounded" minOccurs="1">
</xs:element>
</xs:sequence>
</xs:complexType>
</xs:element>
<xs:element name="riskManagementCustomData">
<xs:complexType>
<xs:all>
<xs:element name="riskManagementCustomSequence" type="xs:string" maxOccurs="1" minOccurs="0"></xs:element>
<xs:element name="riskManagementCustomValue" type="xs:string" maxOccurs="1" minOccurs="0"></xs:element>
</xs:all>
</xs:complexType>
</xs:element>
<xs:element name="shoppingCartDetail">
<xs:complexType>
<xs:all>
<xs:element name="shoppingCartTotalAmount" type="xs:string" maxOccurs="1" minOccurs="0"></xs:element>
<xs:element name="shoppingCartTotalQuantity" type="xs:string" maxOccurs="1" minOccurs="0"></xs:element>
<xs:element name="shoppingCartTotalTaxAmount" type="xs:string" maxOccurs="1" minOccurs="0"></xs:element>
<xs:element name="mainProduct" type="xs:string" maxOccurs="1" minOccurs="0"></xs:element>
<xs:element name="ShoppingCartItemList" maxOccurs="1" minOccurs="0">
<xs:complexType>
<xs:sequence>
<xs:element name="shoppingCartItem"
type="xs:string" maxOccurs="unbounded" minOccurs="1">
</xs:element>
</xs:sequence>
</xs:complexType>
</xs:element>
</xs:all>
</xs:complexType>
</xs:element>
<xs:element name="shoppingCartItem">
<xs:complexType>
<xs:all>
<xs:element name="productName" type="xs:string" maxOccurs="1" minOccurs="0"></xs:element>
<xs:element name="productDescription" type="xs:string" maxOccurs="1" minOccurs="0"></xs:element>
<xs:element name="productCode" type="xs:string" maxOccurs="1" minOccurs="0"></xs:element>
<xs:element name="productSKU" type="xs:string" maxOccurs="1" minOccurs="0"></xs:element>
<xs:element name="productUnitAmount" type="xs:string" maxOccurs="1" minOccurs="0"></xs:element>
<xs:element name="productQuantity" type="xs:string" maxOccurs="1" minOccurs="0"></xs:element>
<xs:element name="productTaxRate" type="xs:string" maxOccurs="1" minOccurs="0"></xs:element>
<xs:element name="productUnitTaxAmount" type="xs:string" maxOccurs="1" minOccurs="0"></xs:element>
<xs:element name="productCategory" type="xs:string" maxOccurs="1" minOccurs="0"></xs:element>
</xs:all>
</xs:complexType>
</xs:element>
<xs:element name="cardData">
<xs:complexType>
<xs:all>
<xs:element name="cardProductCode" type="xs:string" maxOccurs="1" minOccurs="0"></xs:element>
<xs:element name="cardProductName" type="xs:string" maxOccurs="1" minOccurs="0"></xs:element>
<xs:element name="cardProductProfile" type="xs:string" maxOccurs="1" minOccurs="0"></xs:element>
<xs:element name="cardScheme" type="xs:string" maxOccurs="1" minOccurs="0"></xs:element>
<xs:element name="issuerCode" type="xs:string" maxOccurs="1" minOccurs="0"></xs:element>
<xs:element name="issuerCountryCode" type="xs:string" maxOccurs="1" minOccurs="0"></xs:element>
<xs:element name="cardProductUsageLabel" type="xs:string" maxOccurs="1" minOccurs="0"></xs:element>
</xs:all>
</xs:complexType>
</xs:element>
<xs:complexType name="RuleResult">
<xs:sequence>
<xs:element name="ruleCode" type="xs:string" maxOccurs="1" minOccurs="0"></xs:element>
<xs:element name="ruleType" type="xs:string" maxOccurs="1" minOccurs="0"></xs:element>
<xs:element name="ruleWeight" type="xs:string" maxOccurs="1" minOccurs="0"></xs:element>
<xs:element name="ruleSetting" type="xs:string" maxOccurs="1" minOccurs="0"></xs:element>
<xs:element name="ruleResultIndicator" type="xs:string" maxOccurs="1" minOccurs="0"></xs:element>
<xs:element name="ruleDetailedInfo" type="xs:string" maxOccurs="1" minOccurs="0"></xs:element>
</xs:sequence>
</xs:complexType>
<xs:element name="orderContext">
<xs:complexType>
<xs:all>
<xs:element name="customerHostName" type="xs:string" maxOccurs="1" minOccurs="0"></xs:element>
<xs:element name="customerBrowserType" type="xs:string" maxOccurs="1" minOccurs="0"></xs:element>
<xs:element name="customerANI" type="xs:string" maxOccurs="1" minOccurs="0"></xs:element>
<xs:element name="customerANIInformationIdentifier" type="xs:string" maxOccurs="1" minOccurs="0"></xs:element>
</xs:all>
</xs:complexType>
</xs:element>
<xs:element name="travelContext">
<xs:complexType>
<xs:all>
<xs:element name="departureDate" type="xs:string" maxOccurs="1" minOccurs="0"></xs:element>
<xs:element name="passengerName" type="xs:string" maxOccurs="1" minOccurs="0"></xs:element>
<xs:element name="originAirport" type="xs:string" maxOccurs="1" minOccurs="0"></xs:element>
<xs:element name="numberOfRoutingCities" type="xs:string" maxOccurs="1" minOccurs="0"></xs:element>
<xs:element name="routingCityList" maxOccurs="1" minOccurs="0">
<xs:complexType>
<xs:sequence>
<xs:element name="routingCity" type="xs:string" maxOccurs="unbounded" minOccurs="1">
</xs:element>
</xs:sequence>
</xs:complexType>
</xs:element>
<xs:element name="numberOfAirlineCarriers" type="xs:string" maxOccurs="1" minOccurs="0"></xs:element>
<xs:element name="airlineCarrierList" maxOccurs="1" minOccurs="0">
<xs:complexType>
<xs:sequence>
<xs:element name="airlineCarrier" type="xs:string" maxOccurs="unbounded" minOccurs="1">
</xs:element>
</xs:sequence>
</xs:complexType>
</xs:element>
<xs:element name="fareBasis" type="xs:string" maxOccurs="1" minOccurs="0"></xs:element>
<xs:element name="numberOfPassengers" type="xs:string" maxOccurs="1" minOccurs="0"></xs:element>
<xs:element name="destinationAirport" type="xs:string" maxOccurs="1" minOccurs="0"></xs:element>
<xs:element name="reservationCode" type="xs:string" maxOccurs="1" minOccurs="0"></xs:element>
</xs:all>
</xs:complexType>
</xs:element>
<xs:element name="authenticationData">
<xs:complexType>
<xs:all>
<xs:element name="cardAuthPolicy" maxOccurs="1" minOccurs="0">
<xs:complexType>
<xs:all>
<xs:element name="checkAVS" type="xs:string" maxOccurs="1" minOccurs="0"></xs:element>
<xs:element name="ignoreCSCCheckResult" type="xs:string" maxOccurs="1" minOccurs="0"></xs:element>
<xs:element name="ignorePostcodeCheckResult" type="xs:string" maxOccurs="1" minOccurs="0"></xs:element>
<xs:element name="ignoreAddressCheckResult" type="xs:string" maxOccurs="1" minOccurs="0"></xs:element>
<xs:element name="automaticReverse" type="xs:string" maxOccurs="1" minOccurs="0"></xs:element>
</xs:all>
</xs:complexType>
</xs:element>
</xs:all>
</xs:complexType>
</xs:element>
</xs:schema>
XSD du service fraud
Fichier requête
<?xml version="1.0" encoding="UTF-8"?>
<xs:schema xmlns:xs="http://www.w3.org/2001/XMLSchema" elementFormDefault="qualified">
<xs:element name="file">
<xs:complexType>
<xs:sequence>
<xs:element ref="header"/>
<xs:element ref="body"/>
<xs:element ref="end"/>
</xs:sequence>
<xs:attribute fixed="request" name="type" type="xs:string" use="required"/>
<xs:attribute name="format" type="xs:string" use="required"/>
<xs:attribute name="version" type="xs:string" use="required"/>
</xs:complexType>
</xs:element>
<xs:element name="header">
<xs:complexType>
<xs:all>
<xs:element maxOccurs="1" minOccurs="1" name="remitterId" type="xs:string"/>
<xs:element maxOccurs="1" minOccurs="1" name="date" type="xs:date"/>
<xs:element maxOccurs="1" minOccurs="1" name="time" type="xs:time"/>
<xs:element maxOccurs="1" minOccurs="1" name="sequence" type="xs:string"/>
</xs:all>
</xs:complexType>
</xs:element>
<xs:element name="body">
<xs:complexType>
<xs:choice maxOccurs="unbounded" minOccurs="0">
<xs:element ref="addToFraudList"/>
<xs:element ref="removeFromFraudList"/>
</xs:choice>
</xs:complexType>
</xs:element>
<xs:element name="addToFraudList">
<xs:complexType>
<xs:all>
<xs:element maxOccurs="1" minOccurs="1" name="merchantId" type="xs:string"/>
<xs:element maxOccurs="1" minOccurs="0" name="fraudListReasonCode" type="xs:string"/>
<xs:element maxOccurs="1" minOccurs="1" name="fraudListType" type="xs:string"/>
<xs:element maxOccurs="1" minOccurs="1" name="fraudListLevel" type="xs:string"/>
<xs:element maxOccurs="1" minOccurs="1" name="fraudListElementType" type="xs:string"/>
<xs:element maxOccurs="1" minOccurs="1" name="fraudListElementValue" type="xs:string"/>
</xs:all>
<xs:attribute name="recordSequence" type="xs:string" use="required"/>
</xs:complexType>
</xs:element>
<xs:element name="removeFromFraudList">
<xs:complexType>
<xs:all>
<xs:element maxOccurs="1" minOccurs="1" name="merchantId" type="xs:string"/>
<xs:element maxOccurs="1" minOccurs="1" name="fraudListType" type="xs:string"/>
<xs:element maxOccurs="1" minOccurs="1" name="fraudListLevel" type="xs:string"/>
<xs:element maxOccurs="1" minOccurs="1" name="fraudListElementType" type="xs:string"/>
<xs:element maxOccurs="1" minOccurs="1" name="fraudListElementValue" type="xs:string"/>
</xs:all>
<xs:attribute name="recordSequence" type="xs:string" use="required"/>
</xs:complexType>
</xs:element>
<xs:element name="end">
<xs:complexType>
<xs:attribute name="nbRecord" type="xs:string" use="required"/>
</xs:complexType>
</xs:element>
Fichier réponse
<?xml version="1.0" encoding="UTF-8"?>
<xs:schema xmlns:xs="http://www.w3.org/2001/XMLSchema" elementFormDefault="qualified">
<xs:element name="file">
<xs:complexType>
<xs:sequence>
<xs:element ref="header"/>
<xs:element minOccurs="0" ref="error-details"/>
<xs:element minOccurs="0" ref="body"/>
<xs:element ref="end"/>
</xs:sequence>
<xs:attribute fixed="response" name="type" type="xs:string" use="required"/>
<xs:attribute name="format" type="xs:string" use="required"/>
<xs:attribute name="version" type="xs:string" use="required"/>
</xs:complexType>
</xs:element>
<xs:element name="header">
<xs:complexType>
<xs:sequence>
<xs:element maxOccurs="1" minOccurs="1" name="remitterId" type="xs:string"/>
<xs:element maxOccurs="1" minOccurs="1" name="date" type="xs:date"/>
<xs:element maxOccurs="1" minOccurs="1" name="time" type="xs:time"/>
<xs:element maxOccurs="1" minOccurs="1" name="sequence" type="xs:string"/>
<xs:element maxOccurs="1" minOccurs="1" name="processingResponseCode" type="xs:string"/>
<xs:element maxOccurs="1" minOccurs="1" name="beginProcessTime" type="xs:dateTime"/>
<xs:element maxOccurs="1" minOccurs="1" name="endProcessTime" type="xs:dateTime"/>
</xs:sequence>
</xs:complexType>
</xs:element>
<xs:element name="body">
<xs:complexType>
<xs:choice maxOccurs="unbounded" minOccurs="0">
<xs:element ref="addToFraudList"/>
<xs:element ref="removeFromFraudList"/>
</xs:choice>
</xs:complexType>
</xs:element>
<!-- Error details for error response file -->
<xs:element name="error-details" type="xs:string"/>
<xs:element name="end">
<xs:complexType>
<xs:attribute name="nbRecord" type="xs:string" use="required"/>
</xs:complexType>
</xs:element>
<xs:element name="addToFraudList">
<xs:complexType>
<xs:all>
<xs:element maxOccurs="1" minOccurs="1" name="merchantId" type="xs:string"/>
<xs:element maxOccurs="1" minOccurs="1" name="fraudListType" type="xs:string"/>
<xs:element maxOccurs="1" minOccurs="1" name="fraudListLevel" type="xs:string"/>
<xs:element maxOccurs="1" minOccurs="1" name="fraudListElementType" type="xs:string"/>
<xs:element maxOccurs="1" minOccurs="1" name="fraudListElementValue" type="xs:string"/>
<xs:element maxOccurs="1" minOccurs="1" name="officeBatchResponseCode" type="xs:string"/>
<xs:element maxOccurs="1" minOccurs="0" name="responseCode" type="xs:string"/>
</xs:all>
<xs:attribute name="recordSequence" type="xs:string" use="required"/>
</xs:complexType>
</xs:element>
<xs:element name="removeFromFraudList">
<xs:complexType>
<xs:all>
<xs:element maxOccurs="1" minOccurs="1" name="merchantId" type="xs:string"/>
<xs:element maxOccurs="1" minOccurs="1" name="fraudListType" type="xs:string"/>
<xs:element maxOccurs="1" minOccurs="1" name="fraudListLevel" type="xs:string"/>
<xs:element maxOccurs="1" minOccurs="1" name="fraudListElementType" type="xs:string"/>
<xs:element maxOccurs="1" minOccurs="1" name="fraudListElementValue" type="xs:string"/>
<xs:element maxOccurs="1" minOccurs="1" name="officeBatchResponseCode" type="xs:string"/>
<xs:element maxOccurs="1" minOccurs="0" name="responseCode" type="xs:string"/>
</xs:all>
<xs:attribute name="recordSequence" type="xs:string" use="required"/>
</xs:complexType>
</xs:element>
</xs:schema>
XSD du service wallet
Fichier requête
<?xml version="1.0" encoding="UTF-8" standalone="yes"?>
<xs:schema xmlns:xs="http://www.w3.org/2001/XMLSchema" elementFormDefault="qualified">
<xs:element name="file">
<xs:complexType>
<xs:sequence>
<xs:element ref="header" />
<xs:element ref="body" />
<xs:element ref="end" />
</xs:sequence>
<xs:attribute name="type" type="xs:string" use="required" fixed="request" />
<xs:attribute name="format" type="xs:string" use="required"/>
<xs:attribute name="version" type="xs:string" use="required"/>
</xs:complexType>
</xs:element>
<xs:element name="header">
<xs:complexType>
<xs:all>
<xs:element name="remitterId" type="xs:string" maxOccurs="1" minOccurs="1"/>
<xs:element name="date" type="xs:date" maxOccurs="1" minOccurs="1"/>
<xs:element name="time" type="xs:time" maxOccurs="1" minOccurs="1"/>
<xs:element name="sequence" type="xs:string" maxOccurs="1" minOccurs="1"/>
</xs:all>
</xs:complexType>
</xs:element>
<xs:element name="body">
<xs:complexType>
<xs:choice minOccurs="0" maxOccurs="unbounded">
<xs:element ref="addCard" />
<xs:element ref="addDirectDebit" />
<xs:element ref="deletePaymentMean" />
<xs:element ref="updatePaymentMean" />
<xs:element ref="signOff" />
<xs:element ref="addIssuerWallet" />
</xs:choice>
</xs:complexType>
</xs:element>
<xs:element name="addCard">
<xs:complexType>
<xs:all>
<xs:element name="merchantId" type="xs:string" maxOccurs="1" minOccurs="1"/>
<xs:element name="merchantWalletId" type="xs:string" maxOccurs="1" minOccurs="1"/>
<xs:element name="paymentMeanAlias" type="xs:string" maxOccurs="1" minOccurs="0"/>
<xs:element name="cardExpiryDate" type="xs:string" maxOccurs="1" minOccurs="1"/>
<xs:element name="cardNumber" type="xs:string" maxOccurs="1" minOccurs="1"/>
<xs:element name="paymentMeanBrand" type="xs:string" maxOccurs="1" minOccurs="0"/>
</xs:all>
<xs:attribute name="recordSequence" type="xs:string" use="required" />
</xs:complexType>
</xs:element>
<xs:element name="addDirectDebit">
<xs:complexType>
<xs:all>
<xs:element name="customerAccount" type="xs:string" maxOccurs="1" minOccurs="0"/>
<xs:element name="customerBankCode" type="xs:string" maxOccurs="1" minOccurs="0"/>
<xs:element name="mandateId" type="xs:string" maxOccurs="1" minOccurs="1"/>
<xs:element name="merchantId" type="xs:string" maxOccurs="1" minOccurs="1"/>
<xs:element name="merchantWalletId" type="xs:string" maxOccurs="1" minOccurs="1"/>
<xs:element name="paymentMeanAlias" type="xs:string" maxOccurs="1" minOccurs="0"/>
<xs:element name="paymentMeanBrand" type="xs:string" maxOccurs="1" minOccurs="0"/>
<xs:element name="transactionActors" type="xs:string" maxOccurs="1" minOccurs="0"/>
</xs:all>
<xs:attribute name="recordSequence" type="xs:string" use="required" />
</xs:complexType>
</xs:element>
<xs:element name="deletePaymentMean">
<xs:complexType>
<xs:all>
<xs:element name="merchantId" type="xs:string" maxOccurs="1" minOccurs="1"/>
<xs:element name="merchantWalletId" type="xs:string" maxOccurs="1" minOccurs="1"/>
<xs:element name="paymentMeanId" type="xs:string" maxOccurs="1" minOccurs="1"/>
</xs:all>
<xs:attribute name="recordSequence" type="xs:string" use="required" />
</xs:complexType>
</xs:element>
<xs:element name="updatePaymentMean">
<xs:complexType>
<xs:all>
<xs:element name="merchantId" type="xs:string" maxOccurs="1" minOccurs="1"/>
<xs:element name="merchantWalletId" type="xs:string" maxOccurs="1" minOccurs="1"/>
<xs:element name="paymentMeanAlias" type="xs:string" maxOccurs="1" minOccurs="0"/>
<xs:element name="paymentMeanId" type="xs:string" maxOccurs="1" minOccurs="0"/>
</xs:all>
<xs:attribute name="recordSequence" type="xs:string" use="required" />
</xs:complexType>
</xs:element>
<xs:element name="signOff">
<xs:complexType>
<xs:all>
<xs:element name="merchantId" type="xs:string" maxOccurs="1" minOccurs="1"/>
<xs:element name="merchantWalletId" type="xs:string" maxOccurs="1" minOccurs="1"/>
</xs:all>
<xs:attribute name="recordSequence" type="xs:string" use="required" />
</xs:complexType>
</xs:element>
<xs:element name="addIssuerWallet">
<xs:complexType>
<xs:all>
<xs:element name="merchantId" type="xs:string" maxOccurs="1" minOccurs="1"/>
<xs:element name="merchantWalletId" type="xs:string" maxOccurs="1" minOccurs="1"/>
<xs:element name="paymentMeanAlias" type="xs:string" maxOccurs="1" minOccurs="1"/>
<xs:element name="issuerWalletId" type="xs:string" maxOccurs="1" minOccurs="1"/>
<xs:element name="issuerWalletType" type="xs:string" maxOccurs="1" minOccurs="1"/>
</xs:all>
<xs:attribute name="recordSequence" type="xs:string" use="required" />
</xs:complexType>
</xs:element>
<xs:element name="end">
<xs:complexType>
<xs:attribute name="nbRecord" type="xs:string" use="required"/>
</xs:complexType>
</xs:element>
</xs:schema>
Fichier réponse
<?xml version="1.0" encoding="UTF-8" standalone="yes"?>
<xs:schema xmlns:xs="http://www.w3.org/2001/XMLSchema" elementFormDefault="qualified">
<xs:element name="file">
<xs:complexType>
<xs:sequence>
<xs:element ref="header" />
<xs:element ref="error-details" minOccurs="0" />
<xs:element ref="body" minOccurs="0" />
<xs:element ref="end" />
</xs:sequence>
<xs:attribute name="type" type="xs:string" use="required" fixed="response" />
<xs:attribute name="format" type="xs:string" use="required"/>
<xs:attribute name="version" type="xs:string" use="required"/>
</xs:complexType>
</xs:element>
<xs:element name="header">
<xs:complexType>
<xs:sequence>
<xs:element name="remitterId" type="xs:string" maxOccurs="1" minOccurs="1"/>
<xs:element name="date" type="xs:date" maxOccurs="1" minOccurs="1"/>
<xs:element name="time" type="xs:time" maxOccurs="1" minOccurs="1"/>
<xs:element name="sequence" type="xs:string" maxOccurs="1" minOccurs="1"/>
<xs:element name="processingResponseCode" type="xs:string" maxOccurs="1" minOccurs="1"/>
<xs:element name="beginProcessTime" type="xs:dateTime" maxOccurs="1" minOccurs="1"/>
<xs:element name="endProcessTime" type="xs:dateTime" maxOccurs="1" minOccurs="1"/>
</xs:sequence>
</xs:complexType>
</xs:element>
<xs:element name="body">
<xs:complexType>
<xs:choice minOccurs="0" maxOccurs="unbounded">
<xs:element ref="addCard" />
<xs:element ref="addDirectDebit" />
<xs:element ref="deletePaymentMean" />
<xs:element ref="updatePaymentMean" />
<xs:element ref="signOff" />
<xs:element ref="addIssuerWallet" />
</xs:choice>
</xs:complexType>
</xs:element>
<!-- Error details for error response file -->
<xs:element name="error-details" type="xs:string" />
<xs:element name="end">
<xs:complexType>
<xs:attribute name="nbRecord" type="xs:string" use="required" />
</xs:complexType>
</xs:element>
<xs:element name="addCard">
<xs:complexType>
<xs:all>
<xs:element name="merchantId" type="xs:string" maxOccurs="1" minOccurs="1"/>
<xs:element name="merchantWalletId" type="xs:string" maxOccurs="1" minOccurs="1"/>
<xs:element name="paymentMeanAlias" type="xs:string" maxOccurs="1" minOccurs="0"/>
<xs:element name="cardExpiryDate" type="xs:string" maxOccurs="1" minOccurs="1"/>
<xs:element name="maskedPan" type="xs:string" maxOccurs="1" minOccurs="0"/>
<xs:element name="paymentMeanId" type="xs:string" maxOccurs="1" minOccurs="0"/>
<xs:element name="officeBatchResponseCode" type="xs:string" maxOccurs="1" minOccurs="1"/>
<xs:element name="responseCode" type="xs:string" maxOccurs="1" minOccurs="0"/>
<xs:element name="walletCreationDateTime" type="xs:string" maxOccurs="1" minOccurs="0"/>
</xs:all>
<xs:attribute name="recordSequence" type="xs:string" use="required" />
</xs:complexType>
</xs:element>
<xs:element name="addDirectDebit">
<xs:complexType>
<xs:all>
<xs:element name="merchantId" type="xs:string" maxOccurs="1" minOccurs="1"/>
<xs:element name="merchantWalletId" type="xs:string" maxOccurs="1" minOccurs="1"/>
<xs:element name="paymentMeanAlias" type="xs:string" maxOccurs="1" minOccurs="0"/>
<xs:element name="paymentMeanBrand" type="xs:string" maxOccurs="1" minOccurs="0"/>
<xs:element name="maskedPan" type="xs:string" maxOccurs="1" minOccurs="0"/>
<xs:element name="paymentMeanId" type="xs:string" maxOccurs="1" minOccurs="0"/>
<xs:element name="officeBatchResponseCode" type="xs:string" maxOccurs="1" minOccurs="1"/>
<xs:element name="responseCode" type="xs:string" maxOccurs="1" minOccurs="0"/>
<xs:element name="transactionActors" type="xs:string" maxOccurs="1" minOccurs="0"/>
<xs:element name="walletCreationDateTime" type="xs:string" maxOccurs="1" minOccurs="0"/>
</xs:all>
<xs:attribute name="recordSequence" type="xs:string" use="required" />
</xs:complexType>
</xs:element>
<xs:element name="deletePaymentMean">
<xs:complexType>
<xs:all>
<xs:element name="merchantId" type="xs:string" maxOccurs="1" minOccurs="1"/>
<xs:element name="merchantWalletId" type="xs:string" maxOccurs="1" minOccurs="1"/>
<xs:element name="paymentMeanId" type="xs:string" maxOccurs="1" minOccurs="1"/>
<xs:element name="officeBatchResponseCode" type="xs:string" maxOccurs="1" minOccurs="1"/>
<xs:element name="responseCode" type="xs:string" maxOccurs="1" minOccurs="0"/>
<xs:element name="walletActionDateTime" type="xs:string" maxOccurs="1" minOccurs="0"/>
</xs:all>
<xs:attribute name="recordSequence" type="xs:string" use="required" />
</xs:complexType>
</xs:element>
<xs:element name="updatePaymentMean">
<xs:complexType>
<xs:all>
<xs:element name="merchantId" type="xs:string" maxOccurs="1" minOccurs="1"/>
<xs:element name="merchantWalletId" type="xs:string" maxOccurs="1" minOccurs="1"/>
<xs:element name="paymentMeanAlias" type="xs:string" maxOccurs="1" minOccurs="0"/>
<xs:element name="paymentMeanId" type="xs:string" maxOccurs="1" minOccurs="0"/>
<xs:element name="officeBatchResponseCode" type="xs:string" maxOccurs="1" minOccurs="1"/>
<xs:element name="responseCode" type="xs:string" maxOccurs="1" minOccurs="0"/>
<xs:element name="walletActionDateTime" type="xs:string" maxOccurs="1" minOccurs="0"/>
</xs:all>
<xs:attribute name="recordSequence" type="xs:string" use="required" />
</xs:complexType>
</xs:element>
<xs:element name="signOff">
<xs:complexType>
<xs:all>
<xs:element name="merchantId" type="xs:string" maxOccurs="1" minOccurs="1"/>
<xs:element name="merchantWalletId" type="xs:string" maxOccurs="1" minOccurs="1"/>
<xs:element name="officeBatchResponseCode" type="xs:string" maxOccurs="1" minOccurs="1"/>
<xs:element name="responseCode" type="xs:string" maxOccurs="1" minOccurs="0"/>
<xs:element name="walletActionDateTime" type="xs:string" maxOccurs="1" minOccurs="0"/>
</xs:all>
<xs:attribute name="recordSequence" type="xs:string" use="required" />
</xs:complexType>
</xs:element>
<xs:complexType name="walletPaymentMeanData">
<xs:all>
<xs:element name="maskedPan" type="xs:string" maxOccurs="1" minOccurs="0"></xs:element>
<xs:element name="panExpiryDate" type="xs:string" maxOccurs="1" minOccurs="0"></xs:element>
<xs:element name="paymentMeanAlias" type="xs:string" maxOccurs="1" minOccurs="0"></xs:element>
<xs:element name="paymentMeanBrand" type="xs:string" maxOccurs="1" minOccurs="0"></xs:element>
<xs:element name="paymentMeanId" type="xs:string" maxOccurs="1" minOccurs="0"></xs:element>
<xs:element name="transactionActors" type="xs:string" maxOccurs="1" minOccurs="0"></xs:element>
</xs:all>
</xs:complexType>
<xs:element name="addIssuerWallet">
<xs:complexType>
<xs:all>
<!-- REQUEST -->
<xs:element name="merchantId" type="xs:string" maxOccurs="1" minOccurs="1"/>
<xs:element name="merchantWalletId" type="xs:string" maxOccurs="1" minOccurs="1"/>
<xs:element name="paymentMeanAlias" type="xs:string" maxOccurs="1" minOccurs="1"/>
<xs:element name="issuerWalletId" type="xs:string" maxOccurs="1" minOccurs="1"/>
<xs:element name="issuerWalletType" type="xs:string" maxOccurs="1" minOccurs="1"/>
<!-- RESPONSE -->
<xs:element name="paymentMeanId" type="xs:string" maxOccurs="1" minOccurs="0"/>
<xs:element name="officeBatchResponseCode" type="xs:string" maxOccurs="1" minOccurs="1"/>
<xs:element name="responseCode" type="xs:string" maxOccurs="1" minOccurs="1"/>
<xs:element name="walletCreationDateTime" type="xs:string" maxOccurs="1" minOccurs="1"/>
</xs:all>
<xs:attribute name="recordSequence" type="xs:string" use="required" />
</xs:complexType>
</xs:element>
</xs:schema>