Introduction
Mercanet is a secure multi-channel e-commerce payment solution that complies with the PCI DSS standard. It allows you to accept and manage payment transactions by taking into account business rules related to your activity (payment upon shipping, deferred payment, recurring payment, payment in instalments, etc.).
The purpose of this document is to explain the CB means of payment integration into Mercanet.
Who does this document target?
This document is intended to help you implement the CB means of payment on your e-commerce site.
It includes:
- functional information for you
- implementation instructions for your technical team
To get an overview of the Mercanet solution, we advise you to consult the following documents:
- Functional presentation
- Functionality set-up guide
Understanding CB payments with Mercanet
General principles
France has its own CB acceptance network, separate from the global Visa and Mastercard networks. Most French cards are co-badged CB+Visa or CB+Mastercard, and therefore have 2 logos, CB and Visa or Mastercard.
To pay with a CB network card, cardholders have to provide their card details, namely:
- card number
- expiry date
- visual security code
With European PSD2, 3-D Secure authentication is now mandatory. When processing a payment, the cardholder must prove that he is the actual owner of the CB card he is using. The way of how the cardholder authenticate himself depends on the issuer bank and on fraud consideration.
Acceptance rules
Available functionalities
| Payment channels | ||
|---|---|---|
| Internet | V | Default payment channel |
| MAIL_ORDER, TELEPHONE_ORDER | V | |
| Fax | V | |
| IVS | V | |
| Means of payment | ||
|---|---|---|
| Immediate payment | X | |
| End-of-day payment | V | Default method |
| Deferred payment | V | Limited to 99 days, except for 3-D Secure which is limited to 6 days because of the liability shift rules. |
| Payment upon shipping | V | Limited to 99 days, except for 3-D Secure which is limited to 6 days because of the liability shift rules. |
| Payment in instalments | V | |
| Subscription payment | V | |
| Batch payment | V | |
| OneClick payment | V | |
Payment remittance in the bank
Payments are remitted to a bank according to the payment terms you set. As standard, the remittance in bank is triggered at night as from 10 pm CET (Central European Time) via a file exchange with the acquirer.
Account verification on your initiative
For INTERNET and MOTO channels, you are allowed to perform an account verification on your own initiative (not conditioned by the deferred payment delay). To do this, you have to set the transaction amount to “0”. Therefore, Mercanet will perform an account verification from the acquirer, and the transaction will be stored in the Mercanet information system, but won’t be remitted in bank.
Lost and stolen cards checking
If you have the required option, a card checking is done using a lost and stolen list provided by the acquirer. This checking will be carried out during the transaction validation or the remittance steps.
If the provided card is in the lost and stolen cards list during the validation, the operation is rejected.
If the provided card is in the lost and stolen cards list during the remittance, the transaction will not be remitted.
Choosing the brand for a co-badged card
As a payment acceptance solution, Mercanet 2.0 is subject to the European MIF Regulation (EU's OJ 2015/751 L123 of 19/5/2015). Among these rules, the "brand selection" requires you to offer customers with a co-badged card the choice of brand at the time of payment, which affects the payment page.
A co-badged card is a card that supports at least two brands. Most cards issued in France are co-badged with the CB brand. For CB acceptance, the possible combinations of co-badged cards are:
- CB + Visa
- CB + MasterCard
- CB + VPAY
- CB + Maestro
- CB + Visa Electron
Thus, you must allow customers with a co-badged card to select the brand.
The screen below shows an example of a CB + Visa co-badged card, with the CB brand as default. The customer can change the brand by clicking on the link at the bottom of the screen.
Reversal request
A reversal request aims to cancel the modification of the issuer authorisation cap.
This reversal request is always linked to an authorisation request.
The reversal request is sent to the acquirer in the following case:
- the merchant fully cancels the transaction. The cancellation is prioritized: it is completed even if the reversal fails;
- the authorisation server doesn't respond positively to an authorisation request for the following reasons: "approved after identification" or "approved for partial amount";
- no response has been received after an authorisation request (timeout);
Multiple payment on dispatch
Multiple payment on dispatch is a payment scenario that allows an order to be taken and your customer to be charged for each dispatch of goods.
In the case of payment by CB payment method for multiple payment on dispatch, CB announces eligibility for a payment guarantee of up to 30 days for each new transaction corresponding to a new dispatch. However, CB issues the following conditions:
- The cumulative amount of shipping transactions must not exceed the amount authenticated at the time the order was placed
- Each new shipment must be authorised with the acquirer no later than 30 days after the order is authenticated
If one of these conditions is not respected, the 30-day payment guarantee promised by CB will be lost.
Mercanet is not able to display a payment guarantee
indicator for this payment kinematics. The order-taking transaction will
have its payment guarantee indicator set to Y if it is
authenticated in accordance with PSD2. The transactions corresponding to
the different shipments will have their guarantee indicator set to
E, meaning that they are eligible for the payment guarantee but
that Mercanet cannot certify it. For more information, you
can consult the data dictionary for the guaranteeIndicator field.
Signing your CB acceptance contract
In order to offer the CB means of payment on your website, you have to sign a distance selling contract with your acquiring bank. Thereafter, you transmit us the contract number for recording in our information system. If you accept INTERNET and MOTO payments, tell your acquirer, because some acquirer will need you to sign 2 separate contracts.
Making a CB payment
Mercanet offers you three solutions to integrate the CB means of payment:
- Paypage which directly acts as the payment interface with customers via their web browser.
- Office (M2M) which gives you the opportunity to display your payment pages and works through a server-to-server dialog.
- Office Batch which allows you to process batch payments.
The remittance modes available for a CB transaction are:
- Cancellation mode: default mode allowing transaction remittance on a predefined date, called capture delay. When this capture delay is reached, the remittance is sent automatically. This delay is set via the captureDay field with its 0 default value (end-of-day payment).
- Validation mode: you must validate the transaction to trigger the remittance. A capture delay must also be defined. When this capture delay is reached or exceeded, you will not be able to validate the transaction, which will therefore expire automatically.
The diagram below explains the different transaction statuses according to the chosen capture mode:

Making a CB payment with Paypage
The payment process for Paypage is described below:

Setting the payment request
The following fields have a particular behaviour:
| Field name | Remarks/rules |
|---|---|
| statementReference | The value sent to this field will appear on your account statement (Available only for some acquirers). |
Analysing the response
The following table summarises the different response cases to be processed:
| Status | Response fields | Action to take |
|---|---|---|
| Payment accepted | acquirerResponseCode = 00
authorisationId = (cf. the
Data Dictionary).cardProductCode = (cf. the
Data Dictionary).cardProductName = (cf. the
Data Dictionary).cardProductProfile = (cf. the
Data Dictionary).cardProductUsageLabel = (cf.
the Data Dictionary).virtualCardIndicator = (cf.
the Data Dictionary).issuerCode = (cf. the Data
Dictionary).issuerCountryCode = (cf. the
Data Dictionary).paymentMeanBrand =
paymentMeanType =
CARDresponseCode =
00 |
You can deliver the order. |
| Acquirer refusal | acquirerResponseCode = (cf.
the Data Dictionary).responseCode =
05 |
The authorisation is refused for a reason unrelated to
fraud. If you have not opted for the "new payment attempt"
option (please read the Functionality
set-up Guide for more details), you can suggest that your
customer pay with another means of payment by generating a new
request. |
| Soft decline | acquirerResponseCode = A1
responseCode =
05 |
The acquirer has refused the payment because there was no
3-D Secure authentication. Please try the payment again by
activating the 3-D Secure authentication. |
| Refusal due to the number of attempts reached | responseCode = 75 |
The customer has made several attempts that have all failed. |
| Refusal due to a technical issue | acquirerResponseCode = 90-98
responseCode = 90,
99 |
Temporary technical issue when processing the transaction. Suggest that your customer redo a payment later. |
For the complete response codes (responseCode) and acquirer response
codes (acquirerResponseCode), please refer
to the Data dictionary.
Brand selection on Paypage
In the case of Paypage, the payment process and the brand selection are managed by Sips. In return, Mercanet notifies the merchant about the brand selection made by the customer through the following fields:
| Field | Description |
|---|---|
| paymentMeanBrand | Brand selected for the transaction acceptance |
| paymentMeanBrandSelectionStatus | Brand selection method. This field takes the following values:
This field has been restored in the latest versions of the connector and of the transaction reports. |
To activate the brand selection, you must first:
- Give your default brand choices for each co-badged card combination
in order to configure the brand selection on the Mercanet server:
- CB + VISA = CB or Visa
- CB + MASTERCARD = CB or MasterCard
- CB + VPAY = CB or VPay
- CB + MAESTRO = CB or Maestro
- CB + VISA ELECTRON = CB or Visa Electron
- Guarantee the customisation compatibility with the choice of brand in case you use your own customisation (via a merchant CSS).
Specific case: means of payment selection page hosting by the merchant
If you host the means of payment selection page, you must avoid confusion between the means of payment and brand selections, for example the card logos grouping.
Specific case: dynamic brand filtering requested by the merchant
If you request dynamic brand filtering using the paymentMeanBrandList field of the payment request, then the paymentMeanBrandSelectionStatus field calculation rules are:
| Co-badged card? | Filtering | Cardholder’s action | PaymentMeanBrandSelectionStatus |
|---|---|---|---|
| YES | One of the card brands is not in the paymentMeanBrandList list. | N/A | NOT_APPLICABLE |
| YES | All of the card brands are in the paymentMeanBrandList list. | Default brand acceptance (no selection action) | APPLIED_DEFAULT |
| YES | All of the card brands are in the paymentMeanBrandList list. | The cardholder specifically selects the brand. | APPLIED_HOLDER |
| NO | / | N/A | NOT_APPLICABLE |
You must control the dynamic means of payment filtering to avoid impacting on the payment process and to be compliant with the purchase contract.
If the card entered is not compatible with the list of accepted cards then Mercanet does not accept the transaction and will invite the customer to try again. After 3 attempts, Mercanet rejects the transaction.
Recommendation: most of the CB cards are co-badged in France (CB-VISA, CB-VPAY, CB-VISA ELECTRON, CB-MASTERCARD and CB-MAESTRO), and we advise you not to separate the CB-VISA-VPAY-VISA ELECTRON-MASTERCARD-MAESTRO brands at the time of payment.
Making a CB payment with Office (M2M)
The payment process for Office (M2M) is described below:

Setting the payment request
American Express payments can be initiated using the cardCheckEnrollment function of the
CheckOut service.
The following fields are used to send information specific to this means of payment:
| Field name | Remarks/rules |
|---|---|
cardNumber |
Mandatory |
cardExpiryDate |
Mandatory, if specified on the card. |
cardCSCValue |
The CVV is optional for transactions using the MOTO, MAIL_ORDER or TELEPHONE_ORDER payment channels. |
paymentMeanBrand |
If you have implemented the European MIF - brand selection
regulation, please refer to the paragraph Brand
selection on Office (M2M). The
paymeantMeanBrand field can be populated with VISA for Vpay
and Electron cards and with MASTERCARD for Maestro
cards. |
For more information, please refer to the 3-D Secure guide on Office (M2M) connector to implement the other steps of a 3-D Secure payment.
Analysing the response
The following table summarises the different response cases to be processed:
| Status | Response fields | Action to take |
|---|---|---|
| Payment accepted | acquirerResponseCode = 00
authorisationId = (cf. the
Data Dictionary).cardData.cardProductCode =
(cf. the Data Dictionary).cardData.cardProductName =
(cf. the Data Dictionary).cardData.cardProductProfile =
(cf. the Data Dictionary).cardData.cardProductUsageLabel
= (cf. the Data Dictionary).cardData.virtualCardIndicator
= (cf. the Data Dictionary).cardData.issuerCode = (cf.
the Data Dictionary).cardData.issuerCountryCode =
(cf. the Data Dictionary).cardData.issuerName = (cf.
the Data Dictionary).paymentMeanBrand = responseCode =
00 |
You can deliver the order. |
| Acquirer refusal | acquirerResponseCode = (cf.
the Data Dictionary).responseCode =
05 |
The authorisation is refused for a reason unrelated to fraud, you can suggest that your customer pay with another means of payment by generating a new request. |
| Soft decline | acquirerResponseCode = A1
responseCode =
05 |
The acquirer has refused the payment because there was no
3-D Secure authentication. Please try the payment again by
activating the 3-D Secure authentication. |
| Refusal due to a technical issue | acquirerResponseCode = 90-98
responseCode = 90,
99 |
Temporary technical issue when processing the transaction. Suggest that your customer redo a payment later. |
For the complete response codes (responseCode) and acquirer response
codes (acquirerResponseCode), please refer
to the Data dictionary.
Please refer to 3-D Secure guide to analyse the authentication information.
Brand selection on Office (M2M)
Transaction acceptance
In the case of Office (M2M) and In-App for transaction acceptance, you can manage the brand selection. You must detect cards that are co-badged with the CB brand and offer a choice of brand to the cardholder, then send this choice to Sips by populating the following fields:
| Field | Description |
|---|---|
| paymentMeanBrand | Brand selected for the transaction acceptance. Mandatory field for Brand selection (paymentMeanBrandSelectionStatus field populated).
|
| paymentMeanBrandSelectionStatus | Brand selection method. This field takes the following values:
This field is available in the latest versions of the connector and has been restored in the latest versions of the transaction reports. |
For the detection of cards co-badged with CB, you must ask your acquirer to receive the cards reference file named "Liste d'acceptation enrichie VADS (pour le grand commerce / PAT)" (secure distance selling enriched acceptance list (for large retailers / PSPs), flow id SICB - CNFFHV2). This list allows you to identify the brands of a card from its BIN.
Finally, you must avoid confusion between the means of payment and brand selections, for example the card logos grouping.
Managing your CB transactions
Available cash operations
The following operations are available on CB transactions:
| Cash management | ||
|---|---|---|
| Cancellation | V | Cancellation available on the
total or partial amount of the transaction. Depending on
your acquirer, a total cancellation can cause a reversal
request sending. |
| Validation | V | Validation available on the partial amount of the transaction. |
| Refund | V | Refund available on the partial amount of the transaction and for amounts greater than the initial amount (unlimited refund). |
| Duplication | V | |
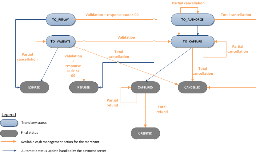
The diagram below informs you which cash management operation is available when a transaction is in a given state:

Viewing your CB transactions
Reports
The reports provided by Mercanet allow you to have a comprehensive and consolidated view of your transactions, cash operations, accounts and chargebacks. You can use this information to improve your information system.
The availability of CB transactions for each type of report is summarised in the table below:
| Reports availability | |
|---|---|
| Transactions report | V |
| Operations report | V |
| Reconciliations report | V |
| Chargebacks report | V |
Mercanet Back Office
You can view your CB transactions and perform various cash management operations with Mercanet Back Office.


