Introduction
Mercanet is a secure multi-channel e-commerce payment solution that complies with the PCI DSS standard. It allows you to accept and manage payment transactions by taking into account business rules related to your activity (payment upon shipping, deferred payment, recurring payment, payment in instalments, etc.).
The purpose of this document is to explain the CPay means of payment integration into Mercanet.
Who does this document target?
This document is intended to help you implement the CPay means of payment on your e-commerce site.
It includes:
- functional information for you
- implementation instructions for your technical team
To get an overview of the Mercanet solution, we advise you to consult the following documents:
- Functional presentation
- Functionality set-up guide
Understanding Cpay payments with Mercanet
General principles
Cetelem, a brand of BNP Paribas Personal Finance, is a French financial institution specialising in financing individuals consumer credit activities.
The CPay cards (previously Aurore cards) of Cetelem allow to make cash or on credit payments.
To pay with a CPay card, cardholders have to provide their card details, namely:
- Card number
- Expiry date
- Visual security code
- The means of payment of their choice
All CPay payments are subject to 3-D Secure V2 during payment kinematics. When possible the authentication will be performed using Frictionless, however on Soft Decline error, an authentication using Chalenge mode will automatically be performed once again.
Acceptance rules
Available functionalities
| Payment channels | ||
|---|---|---|
| Internet | V | Default payment channel |
| MOTO | X | |
| Fax | X | |
| IVS | X | |
| Means of payment | ||
|---|---|---|
| Immediate payment | V | |
| End-of-day payment | V | Default method |
| Deferred payment | V | Limited to 6 days |
| Payment upon shipping | V | Limited to 6 days |
| Payment in instalments | X | |
| Subscription payment | X | |
| Batch payment | X | |
| OneClick payment | X | |
| Currency management | ||
|---|---|---|
| Multicurrency acceptance | X | EUR only |
| Currency settlement | X | EUR only |
CVA and CVA_ENSEIGNE cards
You will find below a table summarising the validation business rules associated with the card types:
- CVA (CPay cards)
- CVA_ ENSEIGNE (CPay cards co-branded with a trading name)
| Card type | Card length | Validity date | CVV | Default conditions (these terms will be implemented by Cetelem) |
|---|---|---|---|---|
| CVA | 16 | YES | Optional if BIN = 501765 or 507850, otherwise mandatory. | "CREDIT", "CASH", "5, 10 and 20 months generic" |
| CVA_ ENSEIGNE | 16 | YES | Optional if BIN = 501765 or 507850, mandatory otherwise. | Contact Cetelem for options implementation adapted to the trading name. |
Payment options
| Option code | Option type | Web Label | Interfaces |
|---|---|---|---|
| 04 | DIRECT PAYMENT | CREDIT | Paypage |
| 05* | DIRECT PAYMENT | CASH | Paypage |
| 70 | LONG-TERM | 2 MONTHS DTS (special drawing rights) | Paypage |
| 71 | LONG-TERM | CREDIT IN 3 MONTHS | Paypage |
| 72 | LONG-TERM | CREDIT 5M GN (5 months generic) | Paypage |
| 73 | LONG-TERM | CREDIT 10M GN (10 months generic) | Paypage |
| 74 | LONG-TERM | CREDIT 20M GN (20 months generic) | Paypage |
| 77 | LONG-TERM | CREDIT FREE IN 3 MONTHS | Paypage |
| 59 | LONG-TERM | CREDIT IN 4 MONTHS | Paypage |
| 64 | LONG-TERM | CREDIT FREE IN 4 MONTHS | Paypage |
Supported languages
On Paypage, pages for CPay cards are only available in French.
Reconciliations report
Cetelem and BNP Paribas offer a CPay reconciliations report. With this daily reporting, you know the funds paid to you on your bank account. Transactions appear in the report when they are in the CAPTURED status. The report does not represent the actual state of your account. However, it is not possible to have an outstanding payment with a CPay payment.
All merchants benefiting from a CPay contract registered on Mercanet will be able to benefit from CPay reconciliations reports if they make a request.
Cetelem rules for reconciliations report production
Considering T as the authorisation request date and if T is neither a public holiday nor a weekend, CPay reconciliations are triggered automatically:
- the following morning (T+1 day) for transactions made before 10:20 pm
- two days later, in the morning (T+2 days) for transactions made after 10:20 pm
If T is a public holiday or a weekend, CPay reconciliations are triggered automatically:
- T+X+1 days later, in the morning, T+X being the next working day
Cetelem does not take a commission, so the "gross amount" and "net amount" fields will always have the same value.
In the case of payment campaigns in X instalments free of charge, the seller is responsible for bank charges. As BNP Paribas is not aware of the amount of these bank charges, they can't appear in the reconciliations report, and the "gross amount" and "net amount" fields will also have the same value.
Payment pages
The customer selects the CPay means of payment.
They are then redirected to the required information entry page:
- card number (mandatory)
- expiry date (mandatory)
- selecting a payment option
- CVV (mandatory)
-integration/Page-saisie-carte-Aurore.png)
After providing the required information, the customer is redirected to the validation page of the previously entered information:
-integration/Page-validation.png)
The customer confirms the payment:
-integration/Page-confirmation.png)
Cetelem indicates whether the financing request has been accepted or refused:
-integration/Page-refus.png)
-integration/Page-acceptation.png)
Signing a CPay acceptance contract
In order to offer the CPay means of payment on your website, you must have a contract with BNP Paribas Personal Finance. The contract number given to you by your bank must be sent to us for registration in our information system.
Making a CPay payment
You can offer the CPay mean of payment through the Paypage which directly acts as the payment interface with customers via their web browser.
The remittance modes available for a CPay transaction are:
- Cancellation mode: default mode allowing transaction remittance on a predefined date, called capture delay. When this capture delay is reached, the remittance is sent automatically. This delay is set via the captureDay field with its 0 default value (end-of-day payment).
- Validation mode: you must validate the transaction to trigger the remittance. A capture delay must also be defined. When this capture delay is reached or exceeded, you will not be able to validate the transaction, which will therefore expire automatically.
- Immediate mode: the authorisation and remittance are executed online simultaneously.
The diagram below explains the different transaction statuses according to the chosen capture mode:
-integration/ProcessPayment-AURORE-EN.png)
Making a CPay payment with Paypage
The payment process for Paypage is described below:
-integration/ProcessPaypage-AURORE-EN.png)
Setting the payment request
The following fields have a particular behaviour:
| Field name | Remarks/rules |
|---|---|
| paymentPattern | Tհe value sent in the request is ignored. The payment
type is forced to ONE_SHOT. |
| captureDay | The value sent in the request must be 60 at a
maximum. A larger value will be forced to 60. |
| currencyCode | Mandatory: EUR only (978) |
Analysing the response
The following table summarises the different response cases to be processed:
| Status | Response fields | Action to take |
|---|---|---|
| Payment accepted | acquirerResponseCode = 00
acquirerResponseMessage =
Cetelem ticketauthorisationId = (cf. the
Data Dictionary).maskedPan = (cf. the Data
Dictionary).panExpiryDate = (cf. the Data
Dictionary).paymentMeanBrand =
AUROREpaymentMeanType =
CARDpaymentMeanTradingName = card
name with reference to the trading name.responseCode =
00settlementMode = code of the
means of payment chosen by the
customer. |
You can deliver the order. |
| Acquirer refusal | acquirerResponseCode = (cf.
the Data Dictionary).responseCode =
05 |
The authorisation is refused for a reason unrelated to
fraud. If you have not opted for the "new payment attempt"
option (please read the Functionality
set-up Guide for more details), you can suggest that your
customer pay with another means of payment by generating a new
request. |
| Refusal due to the number of attempts reached | responseCode = 75 |
The customer has made several attempts that have all failed. |
| Refusal due to a technical issue | acquirerResponseCode = 90-98
responseCode = 90, 99
|
Temporary technical issue when processing the transaction. Suggest that your customer redo a payment later. |
For the complete response codes (responseCode) and acquirer response
codes (acquirerResponseCode), please refer
to the Data dictionary.
Making a CPay payment with Office (M2M)
The CPay means of payment acceptance is not available through the Office (M2M) solution.
Test procedure
Cetelem and BNP Paribas make their validation platforms available for CPay card payment testing.
Test data to be used
Test cards
Please apply for test cards to the following recipients:
Other
| Amounts to be used during testing | €150 for long term options (CREDIT IN 5 MONTHS) |
| €2 for direct options (CREDIT and CASH) |
If the authorisation request is refused, you can contact the Cetelem electronic banking hotline:
Tel. = 0 825 856 856 Monday to Saturday from 9 am to 6 pm
Email = monetique.hotline@cetelem.fr
Tests to be performed
In order to simulate the 2 possible payment processes for a CPay card payment, we advise you to test the following 2 payment options:
- CASH
- CREDIT IN 5 MONTHS GN (Paypage only)
End of tests
Having finished your tests, please send the validation report to monetique.hotline@cetelem.fr.
Managing your CPay transactions
Available cash operations
The following operations are available on CPay transactions:
| Cash management | ||
|---|---|---|
| Cancellation | V | Cancellation available on
the total or partial amount of the transaction. |
| Validation | V | Validation available on the
total or partial amount of the transaction. |
| Refund | V | Refund available on the
total or partial amount of the transaction. |
| Duplication | V | The transaction created by duplication will necessarily be in CASH financing mode. |
The diagram below informs you which cash management operation is available when a transaction is in a given state:
-integration/ProcessCashManagement-AURORE-EN.png)
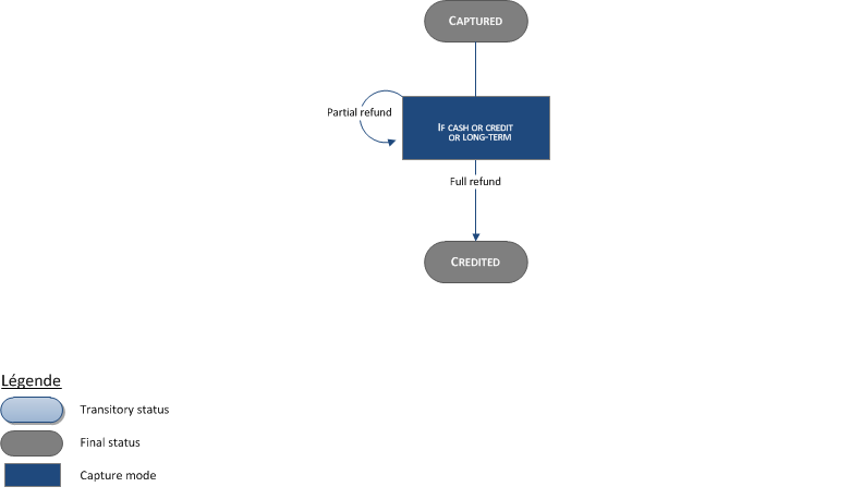
Refund
Refunds are processed online, for all types of payment options. These transactions can be refunded in instalments.
-integration/CVA-transactions.png)
Viewing your CPay transactions
Reports
The reports provided by Mercanet allow you to have a comprehensive and consolidated view of your transactions, cash operations, accounts and chargebacks. You can use this information to improve your information system.
The availability of CPay transactions for each type of report is summarised in the table below:
| Reports availability | |
|---|---|
| Transactions report | V |
| Operations report | V |
| Reconciliations report | V |
| Chargebacks report | X |
Mercanet Back Office
You can view your CPay transactions and perform various cash management operations with Mercanet Back Office.
Here are the details of a CPay transaction:
-integration/screen-soe-cpay-en.png)