Introduction
Mercanet est une solution de paiement de commerce électronique multicanale sécurisée conforme à la norme PCI DSS. Elle vous permet d’accepter et de gérer des transactions de paiement en prenant en compte les règles métier liées à votre activité (paiement à la livraison, paiement différé, paiement récurrent, paiement en plusieurs fois…).
L’objectif du présent document est d’expliquer l'intégration du moyen de paiement Bancontact dans Mercanet.
À qui s’adresse ce document ?
Ce document a pour objectif de vous aider à implémenter le moyen de paiement Bancontact sur votre site de commerce électronique.
Il comprend :
- des informations fonctionnelles à votre attention ;
- des instructions d'implémentation à destination de votre équipe technique.
Pour avoir une vue d’ensemble de la solution Mercanet, nous vous conseillons de consulter les documents suivants :
- Présentation fonctionnelle
- Guide de configuration des fonctionnalités
Comprendre les paiements Bancontact avec Mercanet
Principes généraux
Bancontact est le leader du marché des paiements électroniques en Belgique. La carte Bancontact est la carte nationale belge.
Pour payer avec une carte Bancontact, le titulaire de carte doit fournir les renseignements détaillés sur sa carte, à savoir :
- le numéro de la carte ;
- la date d'expiration ;
- certaines cartes Bancontact comarquées possèdent également un code de sécurité (cartes Bancontact/VPay et Bancontact/Maestro). Il n'est pas nécessaire de le saisir pour effectuer un paiement Bancontact.
Pour qu'un paiement Bancontact sur Internet soit finalisé, l'authentification 3-D Secure est généralement obligatoire. La transaction de paiement est soumise à l'authentification du titulaire de carte. Ce processus implique à la fois la banque émettrice de la carte et le réseau. Par conséquent, vous devrez souscrire au programme 3-D Secure.
Règles d’acceptation
Fonctionnalités disponibles
| Canaux de paiement | ||
|---|---|---|
| Internet | V | Canal de paiement par défaut |
| MOTO | X | |
| Télécopie | X | |
| SVI | X | |
| Typologies de paiement | ||
|---|---|---|
| Paiement immédiat | V | Méthode par défaut |
| Paiement en fin de journée | X | |
| Paiement différé | X | |
| Paiement à l'expédition | X | |
| Paiement en plusieurs fois | X | |
| Paiement par abonnement | V | |
| Paiement par fichier | X | |
| Paiement OneClick | V | |
| Gestion des devises | ||
|---|---|---|
| Acceptation multidevise | X | EURO uniquement |
| Règlement en devise | X | EURO uniquement |
Pages de paiement
Le client sélectionne le moyen de paiement Bancontact.
Il est ensuite redirigé vers la page de la saisie des informations requises :
Le ticket de paiement s’affiche, puis le client retourne sur votre site Web.
Ouvrir votre contrat d’acceptation Bancontact
Afin de proposer le moyen de paiement Bancontact sur votre site Web, vous devez souscrire un contrat d’acceptation auprès de Worldline Acquiring Belgique. Vous nous transmettez par la suite le numéro de contrat afin de l’enregistrer dans notre système d’information.
Ce moyen de paiement est également co-badgé avec Maestro et prochainement avec V-Pay (Visa debit), ce qui signifie qu'il peut être accepté également comme une carte internationale Maestro ou Visa.
Effectuer un paiement Bancontact
Mercanet vous offre trois solutions pour intégrer le moyen de paiement Bancontact :
- Paypage qui assure l’interface de paiement directement avec le client via son navigateur Web.
- Office (M2M) qui vous laisse la possibilité d’afficher vous-même vos pages de paiement et qui fonctionne par un dialogue de serveur à serveur.
- Office Batch qui vous permet de traiter des paiements par échange de fichiers.
Pour les paiements Bancontact, il n’est pas possible de différer la remise. Vous ne pouvez pas ajuster la date de transfert des fonds (paiement immédiat).
Le diagramme ci-dessous explique les différents états par lesquels peuvent passer les transactions selon le mode de capture choisi :

Effectuer un paiement Bancontact avec Paypage
La cinématique de paiement pour Paypage est décrite ci-dessous :

Paramétrer la requête de paiement
Les champs suivants ont un comportement particulier :
| Nom du champ | Remarques / règles |
|---|---|
statementReference |
La valeur envoyée apparaîtra sur votre relevé de compte.
Les caractères autorisés sont [a-zA-Z0-9 /\+=.]
|
orderId |
Afin d’être compatible avec le protocole BXAP, le champ ne
doit pas excéder 30 caractères. Toute valeur de plus de 30
caractères sera tronquée. Les caractères autorisés sont
[a-zA-Z0-9 /\+=.]. |
fraudData.bypass3DS |
WIP_BANCONTACT si vous souhaitez désactiver l’authentification 3-D Secure lors d’un paiement OneClick Bancontact. |
Analyser la réponse
Le tableau suivant récapitule les différents cas de réponse à traiter :
| État | Champs de la réponse | Action à réaliser |
|---|---|---|
| Paiement accepté | acquirerResponseCode = 00
authorisationId = (voir le
Dictionnaire des données).maskedPan = (voir le
Dictionnaire des données).panExpiryDate = (voir le
Dictionnaire des données).paymentMeanBrand =
BCMCpaymentMeanType =
CARDresponseCode =
00 |
Vous pouvez livrer la commande. |
| Paiement OneClick accepté | acquirerResponseCode = 00
authorisationId = (voir le
Dictionnaire des données).
maskedPan = (voir le
Dictionnaire des données).panExpiryDate = (voir le
Dictionnaire des données).paymentMeanBrand =
BCMCpaymentMeanType =
CARDresponseCode =
00 |
Vous pouvez livrer la commande. |
| Transaction en attente |
responseCode = 60
|
Vous devez attendre de recevoir la seconde réponse automatique pour cette transaction afin de connaître son statut final et savoir si vous pouvez expédier la marchandise. Si vous ne recevez pas la réponse automatique, vous devrez consulter régulièrement les journaux des transactions. |
| Refus acquéreur | acquirerResponseCode = (voir
le Dictionnaire des données).responseCode =
05 |
L’autorisation est refusée pour un motif non lié à la
fraude. Si vous n’avez pas opté pour l’option « nouvelle
tentative de paiement » (pour plus de détails veuillez consulter
le Guide de configuration des
fonctionnalités), vous pouvez proposer à votre
client de payer avec un autre moyen de paiement en générant une
nouvelle requête. |
| Refus nombre max essais atteint | responseCode = 75 |
Le client a fait plusieurs tentatives qui ont toutes échoué. |
| Refus suite problème technique | acquirerResponseCode = 90-98
responseCode = 90, 99
|
Problème technique temporaire lors du traitement de la transaction. Proposez à votre client de refaire un paiement ultérieurement. |
Pour connaître l'intégralité des codes réponses (responseCode) et codes réponses
acquéreur (acquirerResponseCode), veuillez vous
référer au Dictionnaire des
données.
Effectuer un paiement Bancontact avec Office (M2M)
Le processus de paiement pour Office (M2M) est décrit ci-dessous :

Paramétrer la requête de paiement
Il est possible d'initier des paiements Bancontact avec la méthode
cardCheckEnrollment du service
CheckOut. Les champs suivants sont utilisés pour envoyer les
informations spécifiques à ce moyen de paiement :
| Nom du champ | Remarques / règles |
|---|---|
| cardNumber | Obligatoire |
| cardExpiryDate | Obligatoire |
| cardCSCValue | Facultatif |
| orderId | Afin d’être compatible avec le protocole BXAP, le champ ne doit pas excéder 30 caractères. Toute valeur de plus de 30 caractères sera tronquée. Les caractères autorisés sont
[a-zA-Z0-9 /\+=.]. |
| paymentMeanBrand | Peut-être être valorisé avec BCMC. |
| statementReference | La valeur envoyée apparaîtra sur votre relevé de compte.
Les caractères autorisés sont [a-zA-Z0-9 /\+=.] |
Merci de vous référer au paragraphe paiement 3-D Secure via le connecteur Office (M2M) pour mettre en œuvre les autres étapes d'un paiement 3-D Secure.
Analyser la réponse
Le tableau suivant récapitule les différents cas de réponse à traiter :
| État | Champs de la réponse | Action à réaliser |
|---|---|---|
| Paiement accepté | acquirerResponseCode = 00
authorisationId = (voir le
Dictionnaire des données).paymentMeanBrand =
BCMCresponseCode =
00 |
Vous pouvez livrer la commande. |
| Transaction en attente |
responseCode = 60
|
La transaction est toujours en cours de traitement. Vous devrez consulter régulièrement les journaux des transactions pour connaître son statut final. |
| Refus acquéreur | acquirerResponseCode = (voir
le Dictionnaire des données).responseCode =
05 |
L’autorisation est refusée pour un motif non lié à la fraude, vous pouvez proposer à votre client de payer avec un autre moyen de paiement en générant une nouvelle requête. |
| Refus suite problème technique | acquirerResponseCode = 90-98
responseCode = 90, 99
|
Problème technique temporaire lors du traitement de la transaction. Proposez à votre client de refaire un paiement ultérieurement. |
Pour connaître l'intégralité des codes réponses (responseCode) et codes réponses
acquéreur (acquirerResponseCode), veuillez vous
référer au Dictionnaire des
données.
Merci de vous référer au document Guide 3DS pour analyser les informations d'authentification.
Gérer vos transactions Bancontact
Opérations de caisse disponibles
Les opérations suivantes sont disponibles sur les transactions Bancontact.
| Gestion de caisse | ||
|---|---|---|
| Annulation | X | |
| Validation | X | |
| Remboursement | V | Remboursement possible sur
le montant total ou partiel de la transaction. Montant
maximum autorisé par remboursement : 3 000 € (plusieurs
remboursement partiels nécessaires pour toute transaction
supérieur à 3 000 €). |
| Duplication | V | |
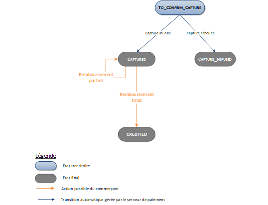
Le diagramme ci-dessous vous permet de savoir quelle opération de gestion de caisse est disponible lorsqu'une transaction est dans un état donné :

Consulter vos transactions Bancontact
Journaux
Les journaux mis à disposition par Mercanet vous permettent d’avoir une vision exhaustive et consolidée de vos transactions, opérations de caisse, situation comptable et impayés. Vous pouvez utiliser ces informations pour enrichir votre système d’information.
La disponibilité des transactions Bancontact pour chaque type de journal est récapitulée dans le tableau ci-dessous :
| Disponibilité des journaux | |
|---|---|
| Journal des transactions | V |
| Journal des opérations | V |
| Journal de rapprochement des transactions | X |
| Journal de rapprochement des impayés | X |
Mercanet Back Office
Vous pouvez consulter vos transactions Bancontact et effectuer différentes opérations de gestion de caisse grâce à Mercanet Back Office.

